HOME   LIST
‹–   –›

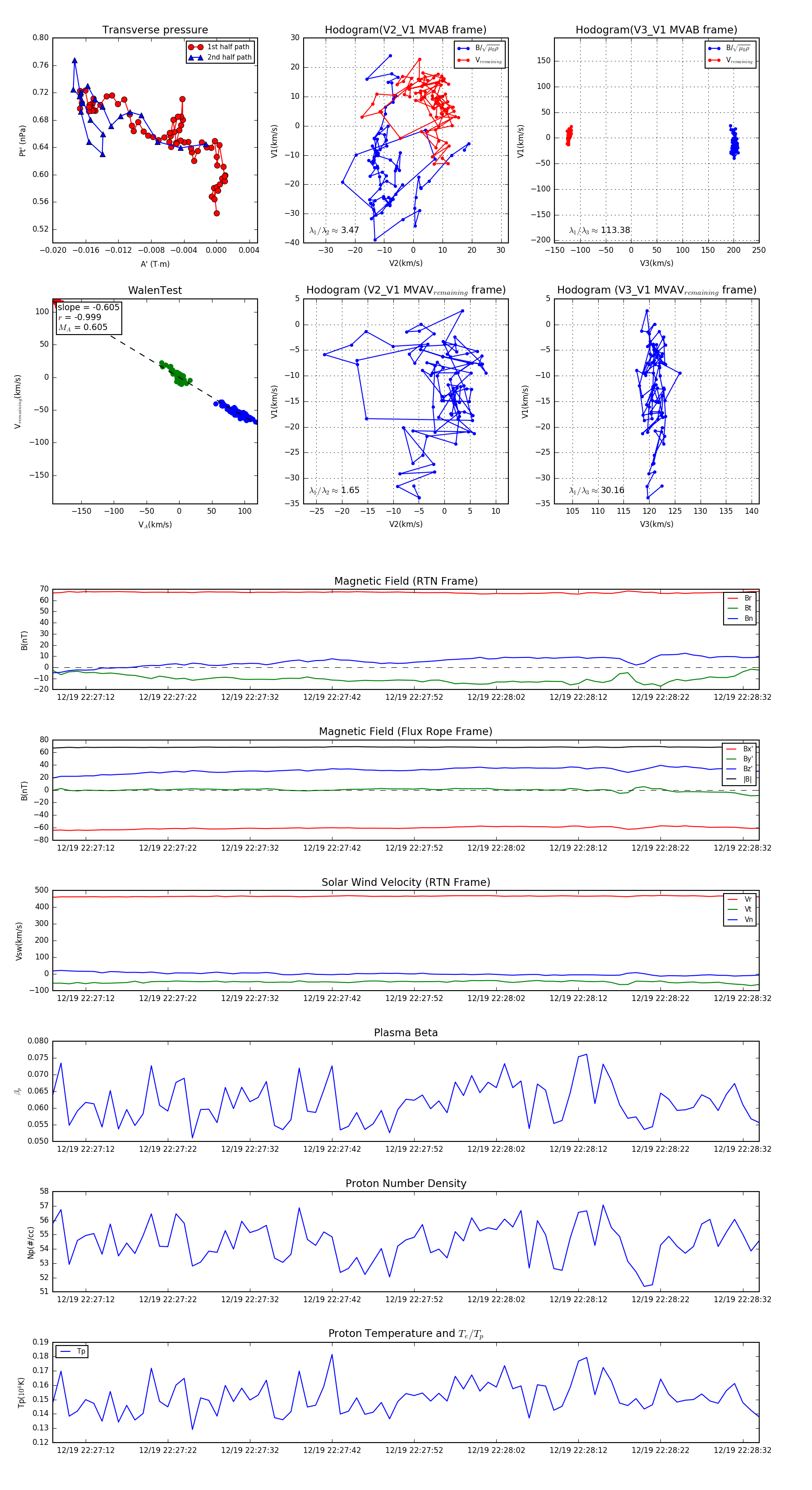
Flux Rope in 2024

Flux Rope Event 2024-12-19 22:27:08 ~ 2024-12-19 22:28:34 (87 seconds)


plot