HOME   LIST
‹–   –›

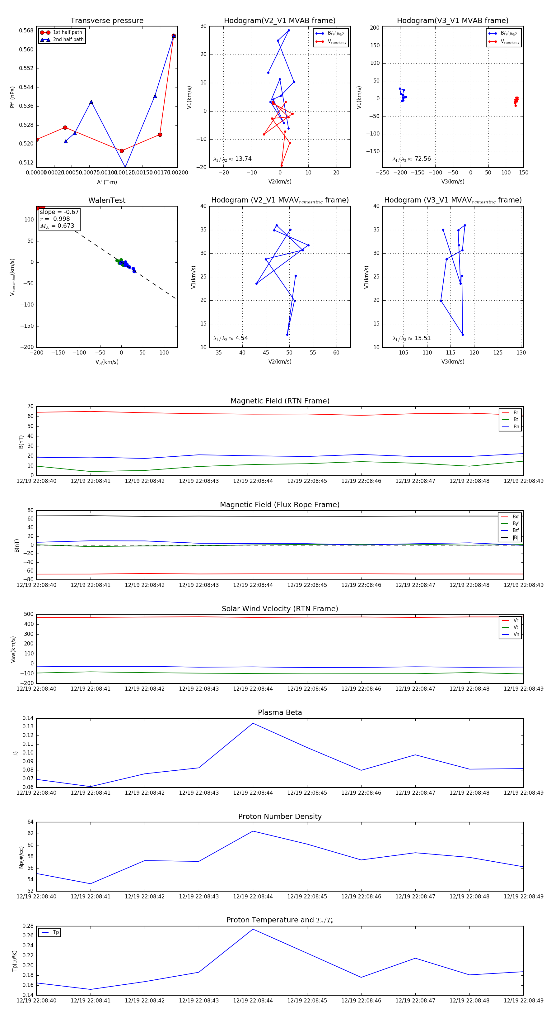
Flux Rope in 2024

Flux Rope Event 2024-12-19 22:08:40 ~ 2024-12-19 22:08:49 (10 seconds)


plot