HOME   LIST
‹–   –›

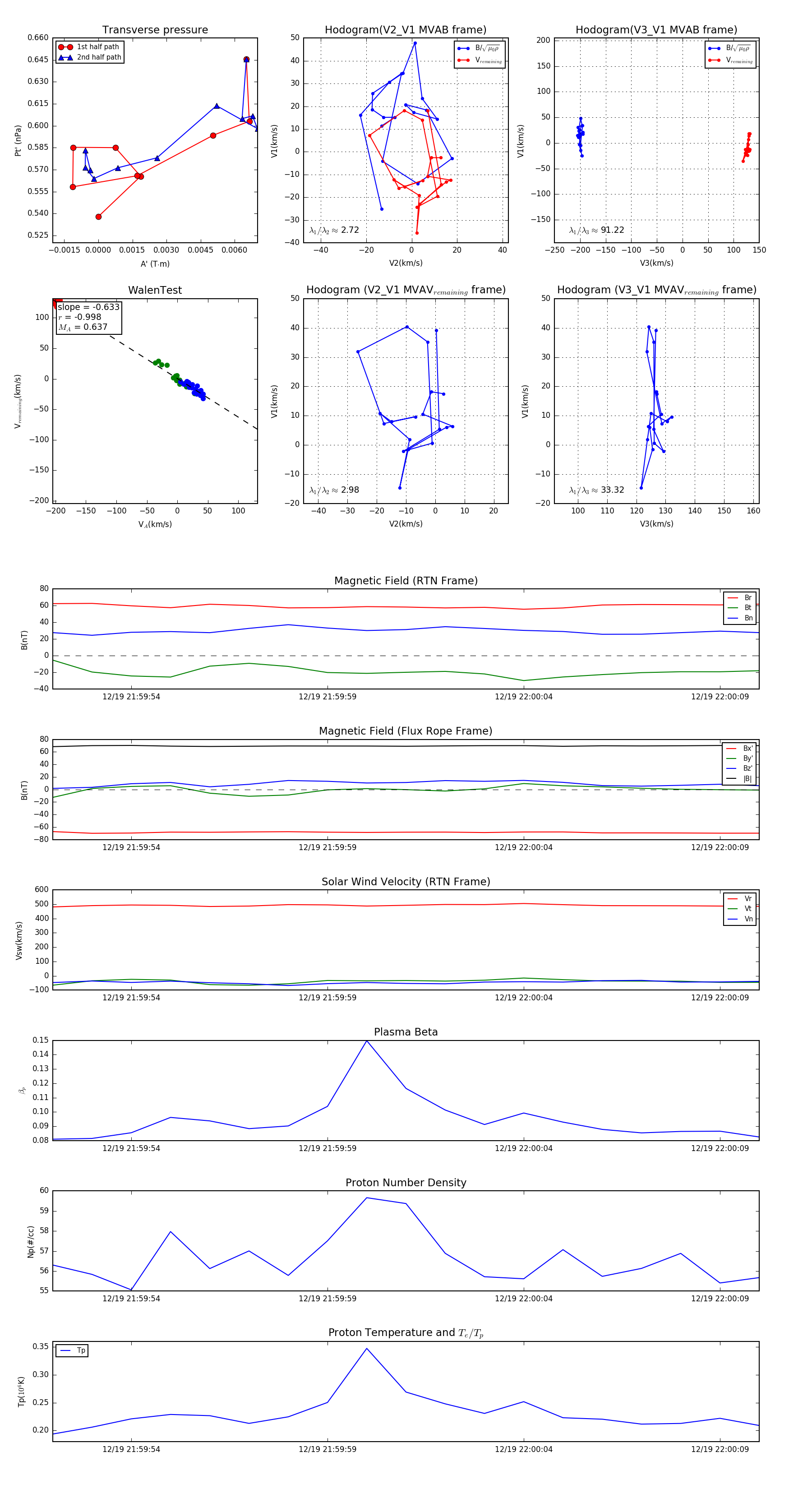
Flux Rope in 2024

Flux Rope Event 2024-12-19 21:59:52 ~ 2024-12-19 22:00:10 (19 seconds)


plot