HOME   LIST
‹–   –›

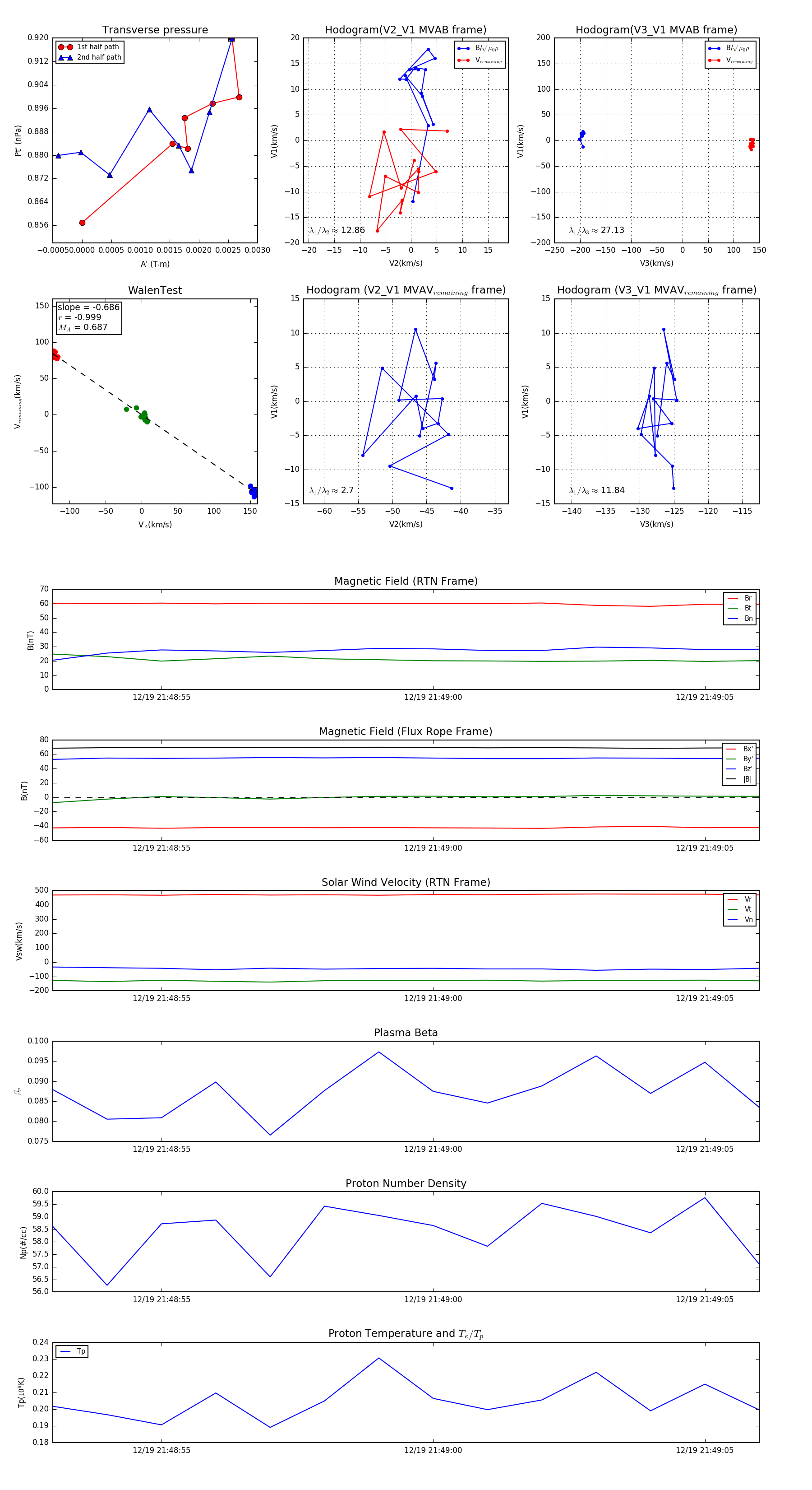
Flux Rope in 2024

Flux Rope Event 2024-12-19 21:48:53 ~ 2024-12-19 21:49:06 (14 seconds)


plot