HOME   LIST
‹–   –›

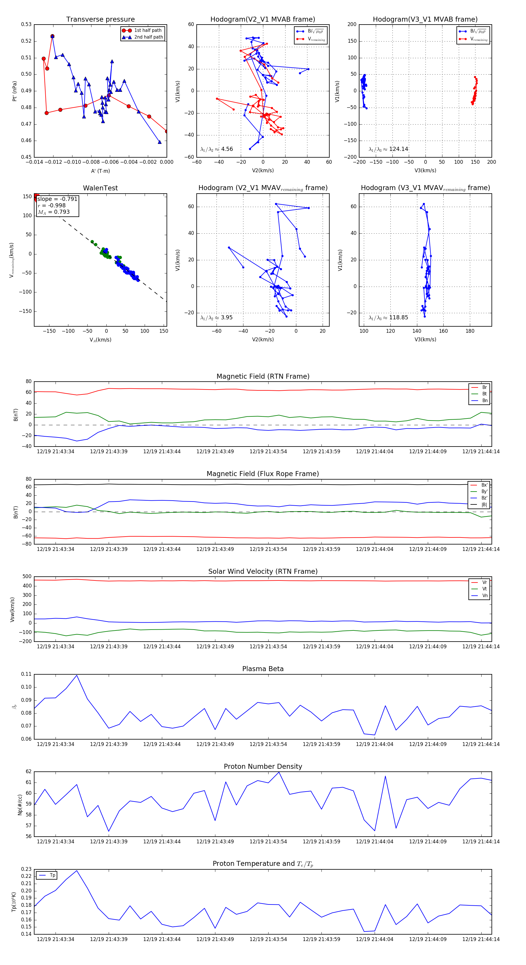
Flux Rope in 2024

Flux Rope Event 2024-12-19 21:43:32 ~ 2024-12-19 21:44:15 (44 seconds)


plot