HOME   LIST
‹–   –›

Flux Rope in 2024

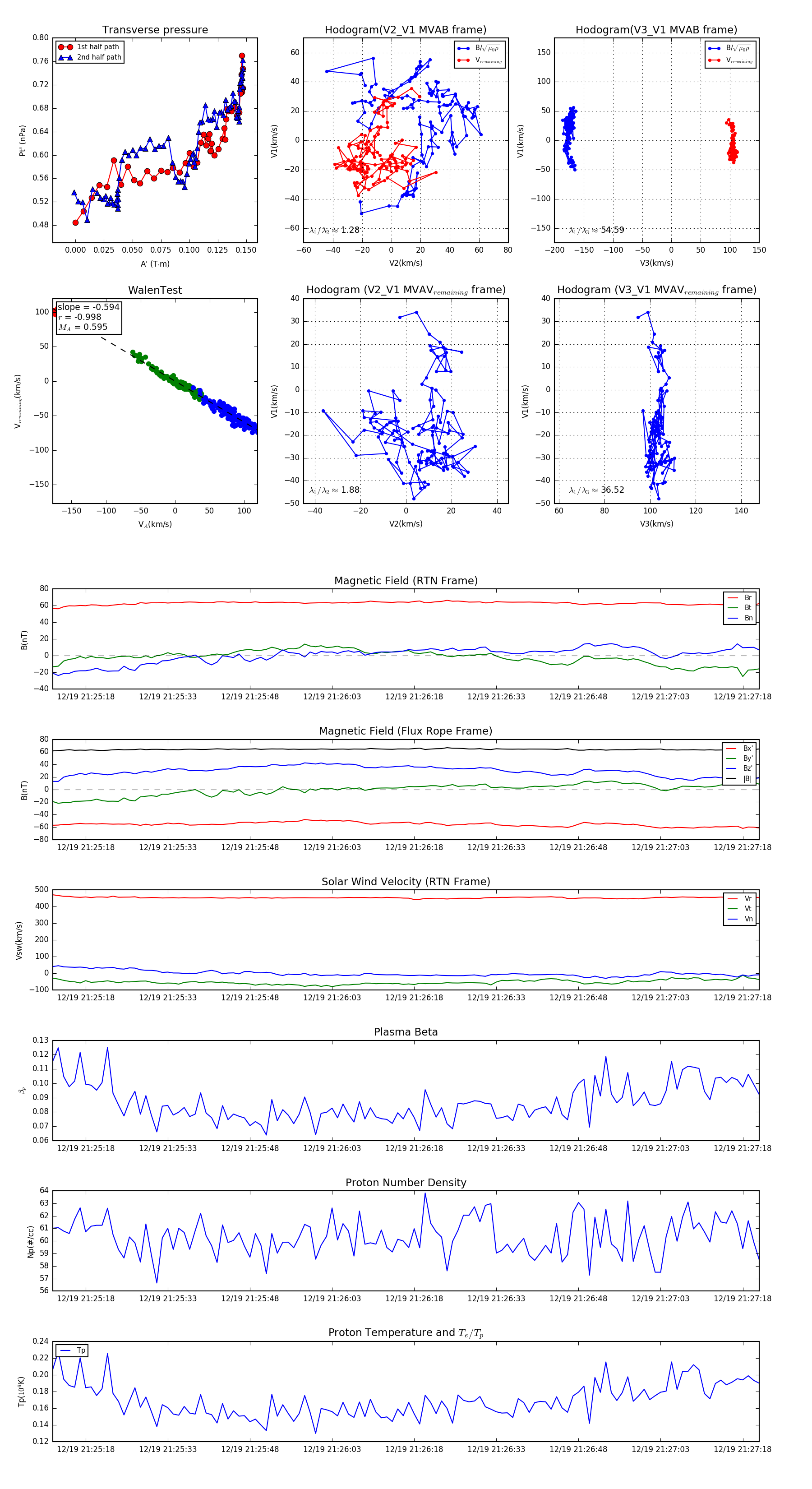
Flux Rope Event 2024-12-19 21:25:12 ~ 2024-12-19 21:27:21 (130 seconds)


plot