HOME   LIST
‹–   –›

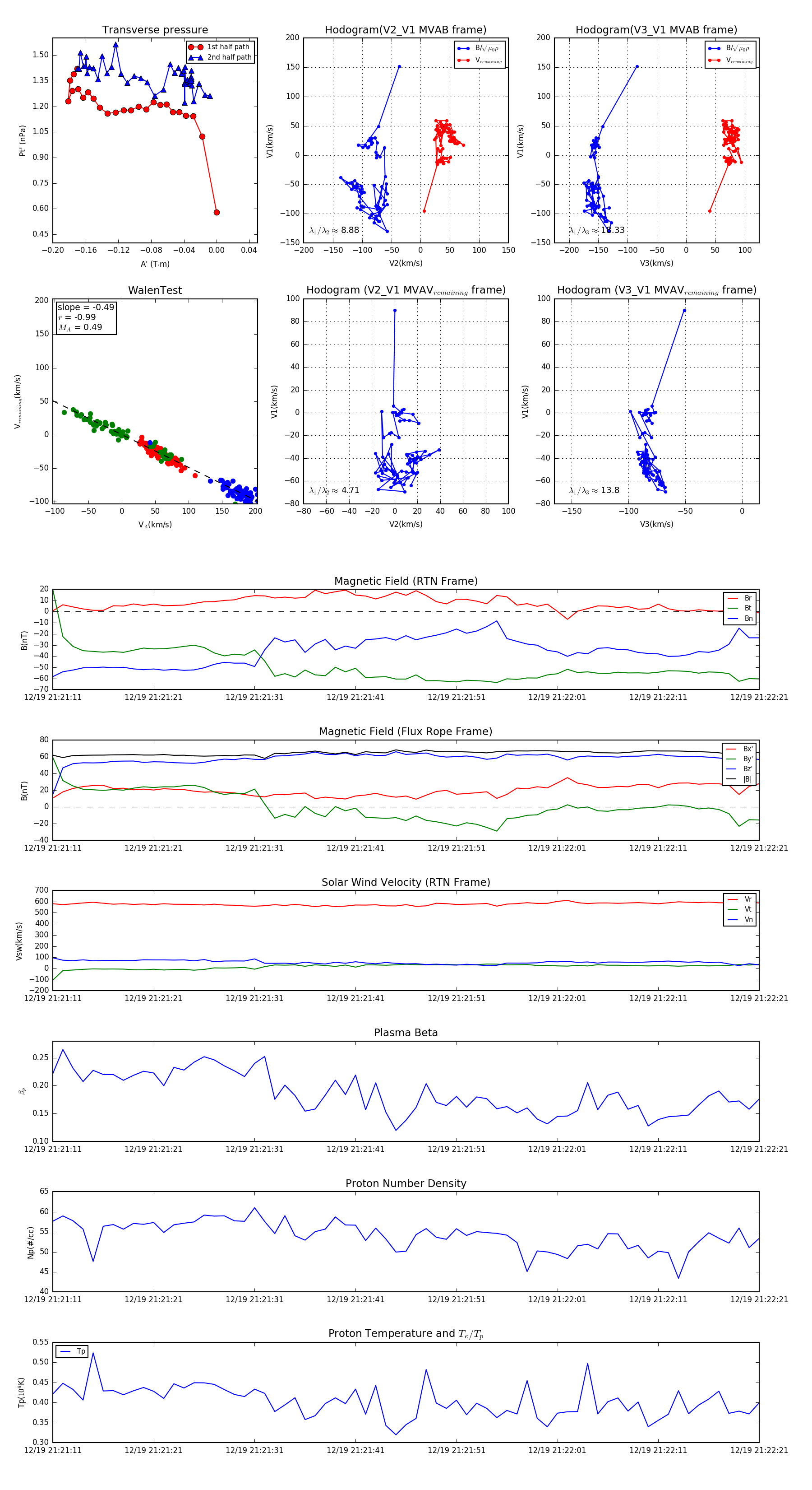
Flux Rope in 2024

Flux Rope Event 2024-12-19 21:21:11 ~ 2024-12-19 21:22:21 (71 seconds)


plot