HOME   LIST
‹–   –›

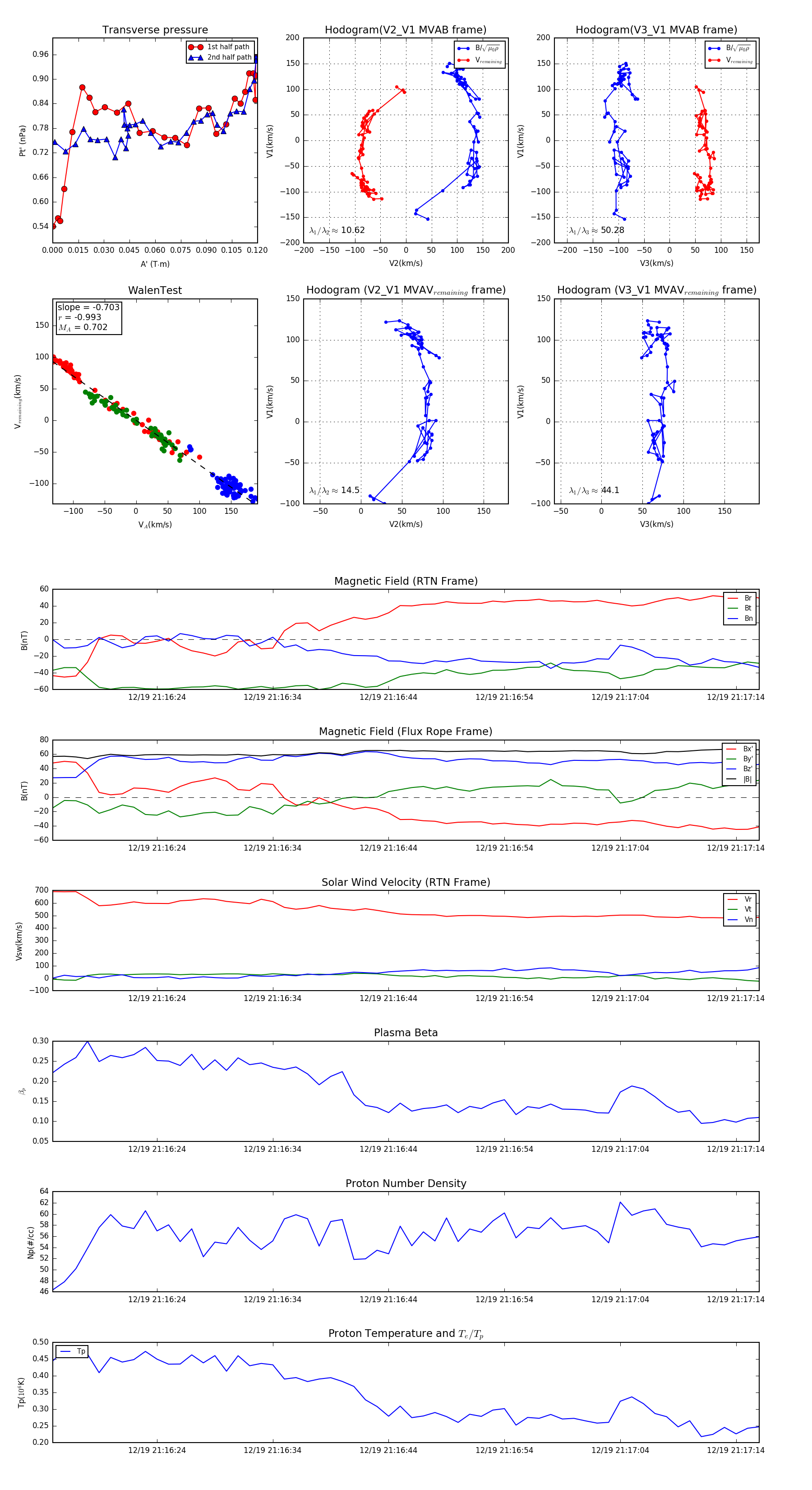
Flux Rope in 2024

Flux Rope Event 2024-12-19 21:16:15 ~ 2024-12-19 21:17:16 (62 seconds)


plot