HOME   LIST
‹–   –›

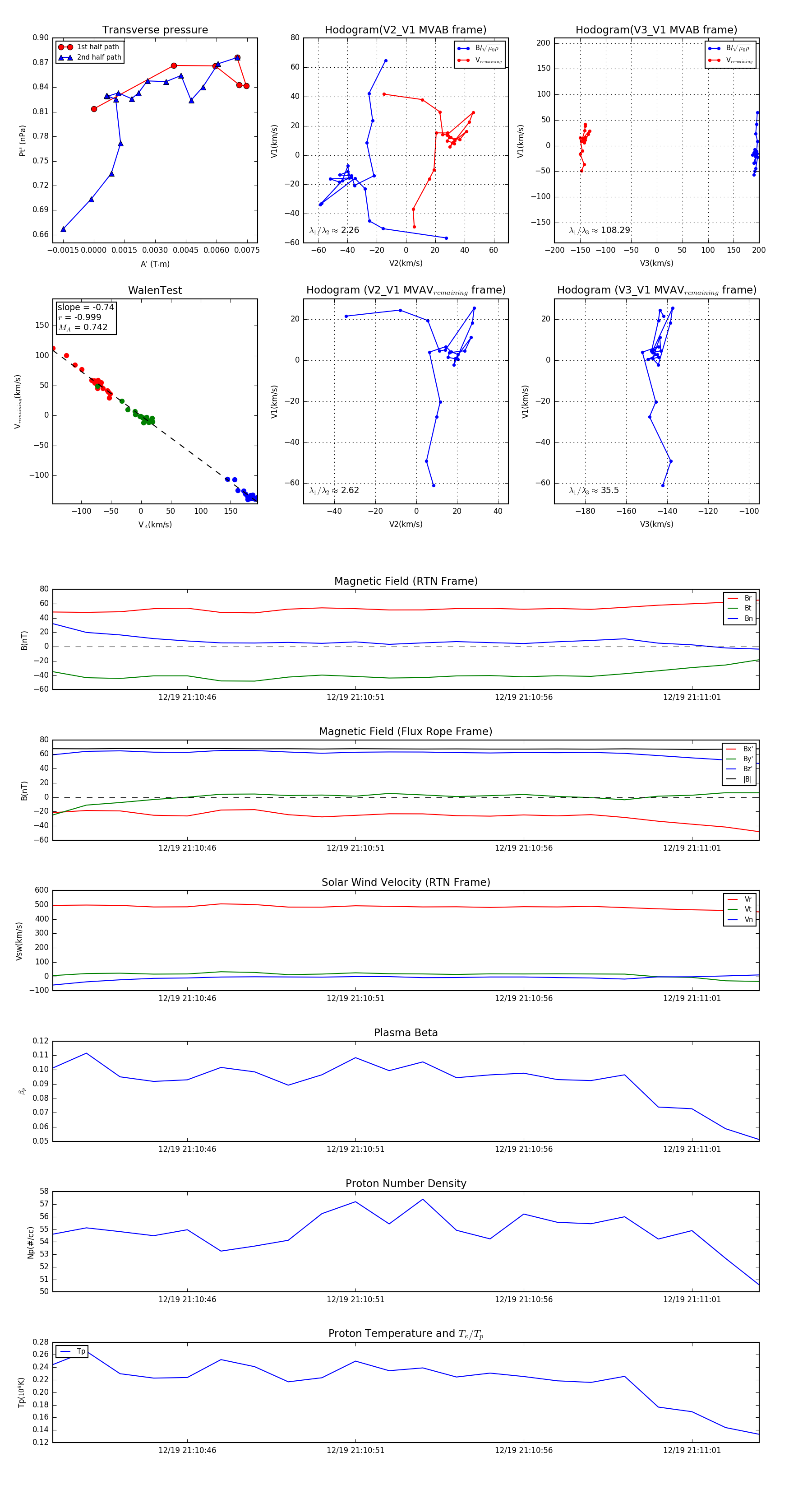
Flux Rope in 2024

Flux Rope Event 2024-12-19 21:10:42 ~ 2024-12-19 21:11:03 (22 seconds)


plot