HOME   LIST
‹–   –›

Flux Rope in 2024

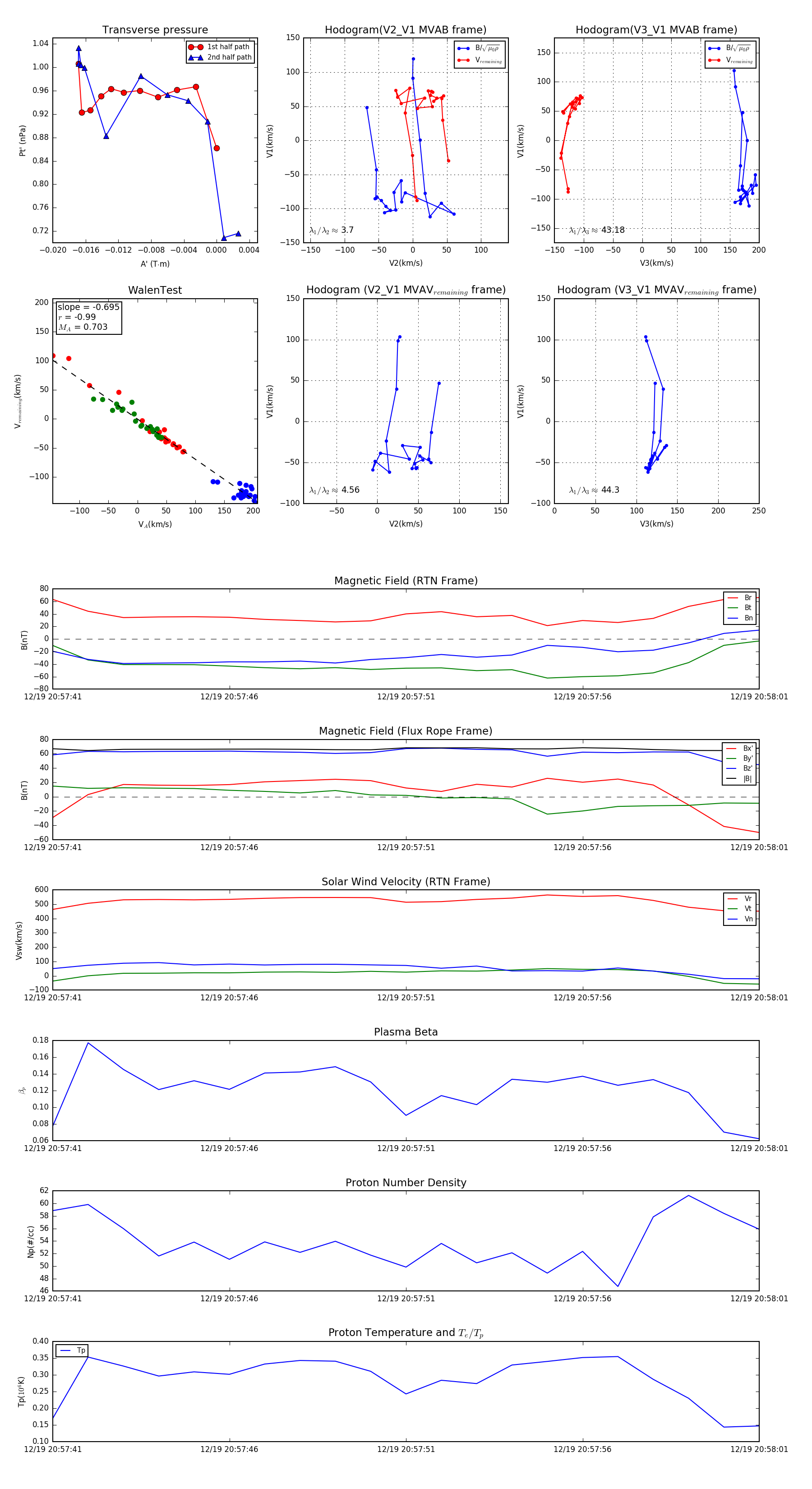
Flux Rope Event 2024-12-19 20:57:41 ~ 2024-12-19 20:58:01 (21 seconds)


plot