HOME   LIST
‹–   –›

Flux Rope in 2024

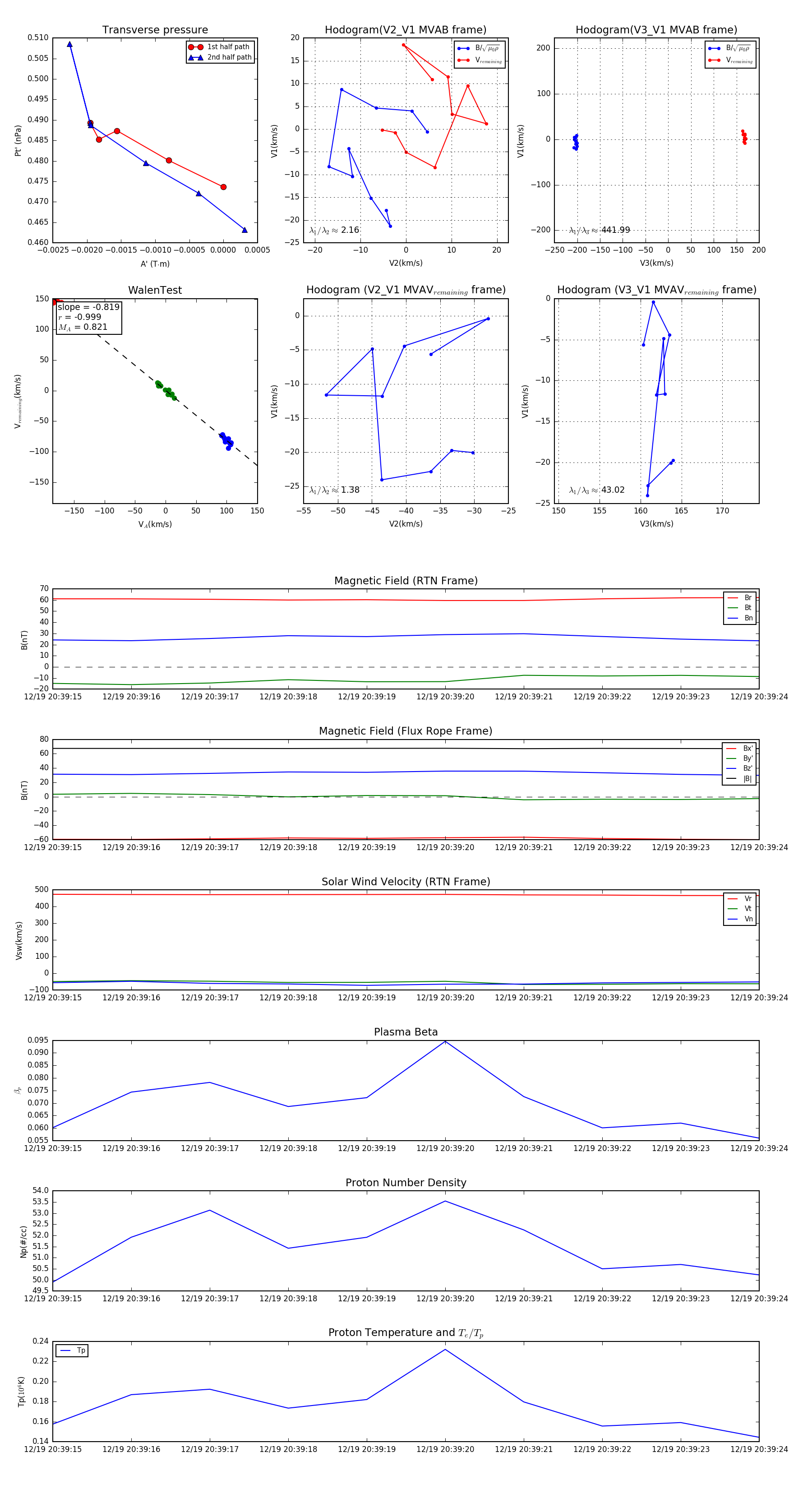
Flux Rope Event 2024-12-19 20:39:15 ~ 2024-12-19 20:39:24 (10 seconds)


plot