HOME   LIST
‹–   –›

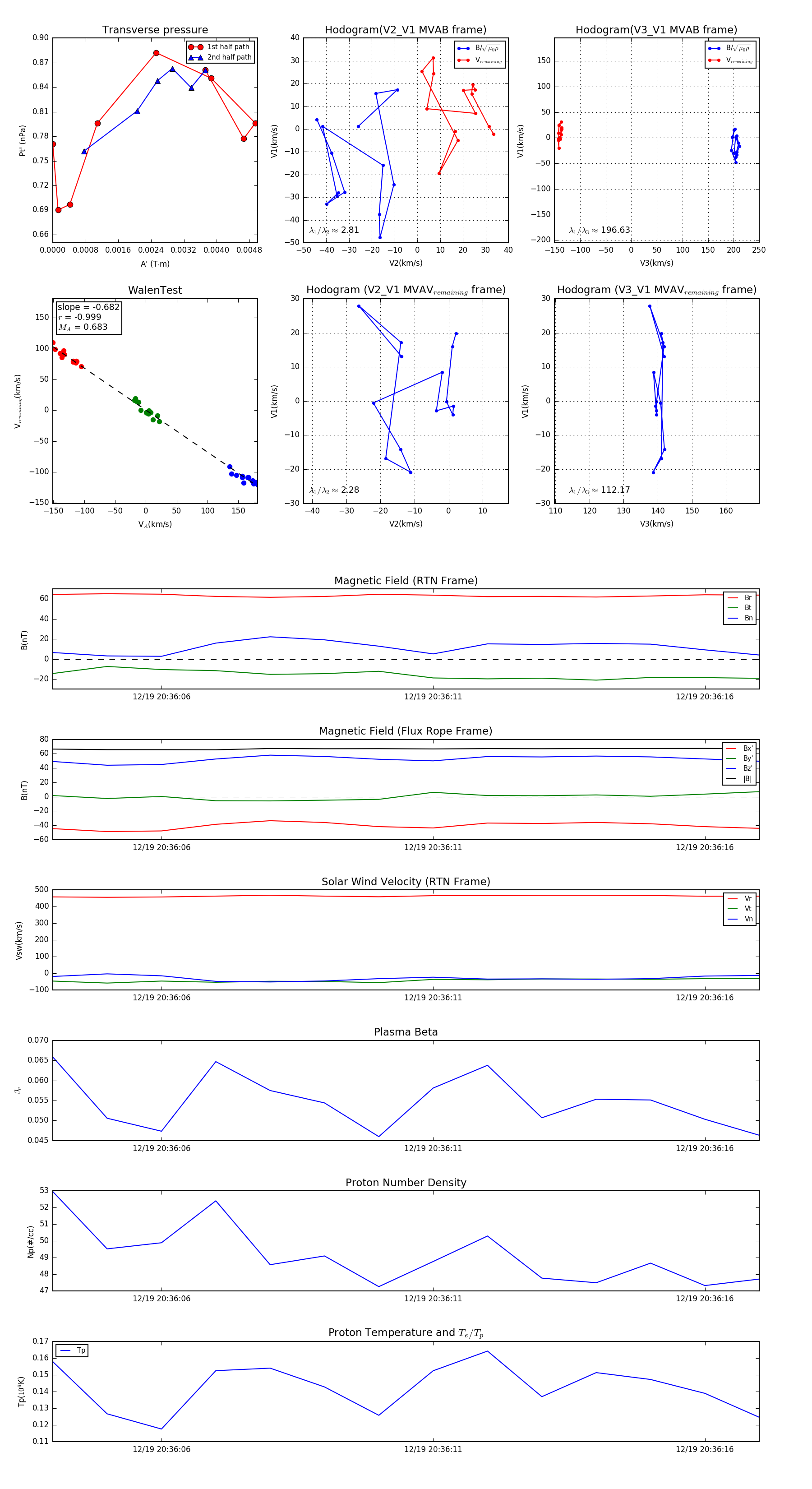
Flux Rope in 2024

Flux Rope Event 2024-12-19 20:36:04 ~ 2024-12-19 20:36:17 (14 seconds)


plot