HOME   LIST
‹–   –›

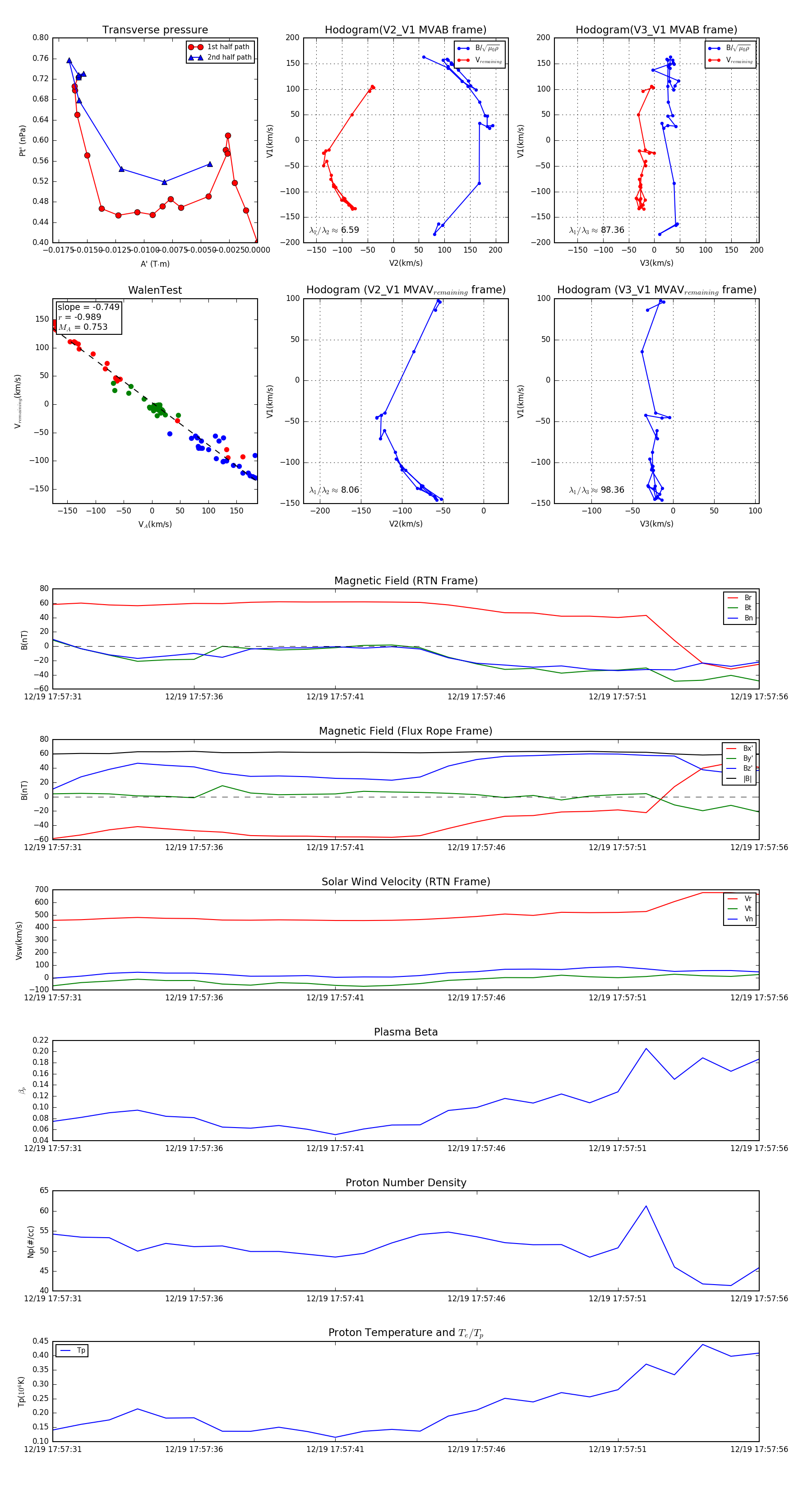
Flux Rope in 2024

Flux Rope Event 2024-12-19 17:57:31 ~ 2024-12-19 17:57:56 (26 seconds)


plot