HOME   LIST
‹–   –›

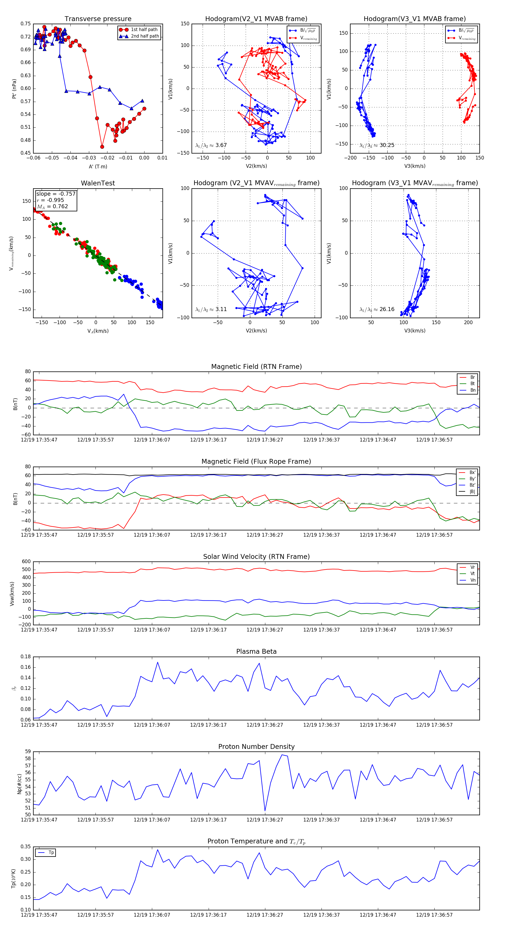
Flux Rope in 2024

Flux Rope Event 2024-12-19 17:35:46 ~ 2024-12-19 17:37:05 (80 seconds)


plot