HOME   LIST
‹–   –›

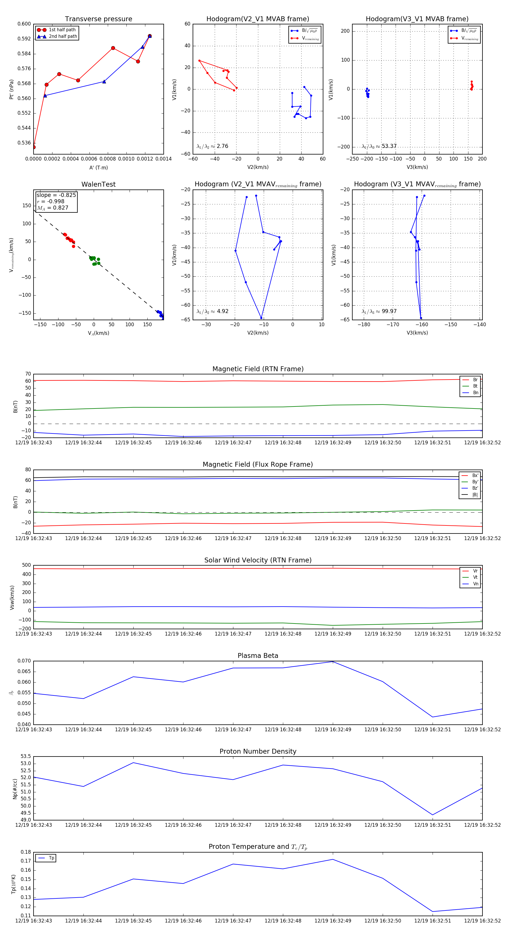
Flux Rope in 2024

Flux Rope Event 2024-12-19 16:32:43 ~ 2024-12-19 16:32:52 (10 seconds)


plot