HOME   LIST
‹–   –›

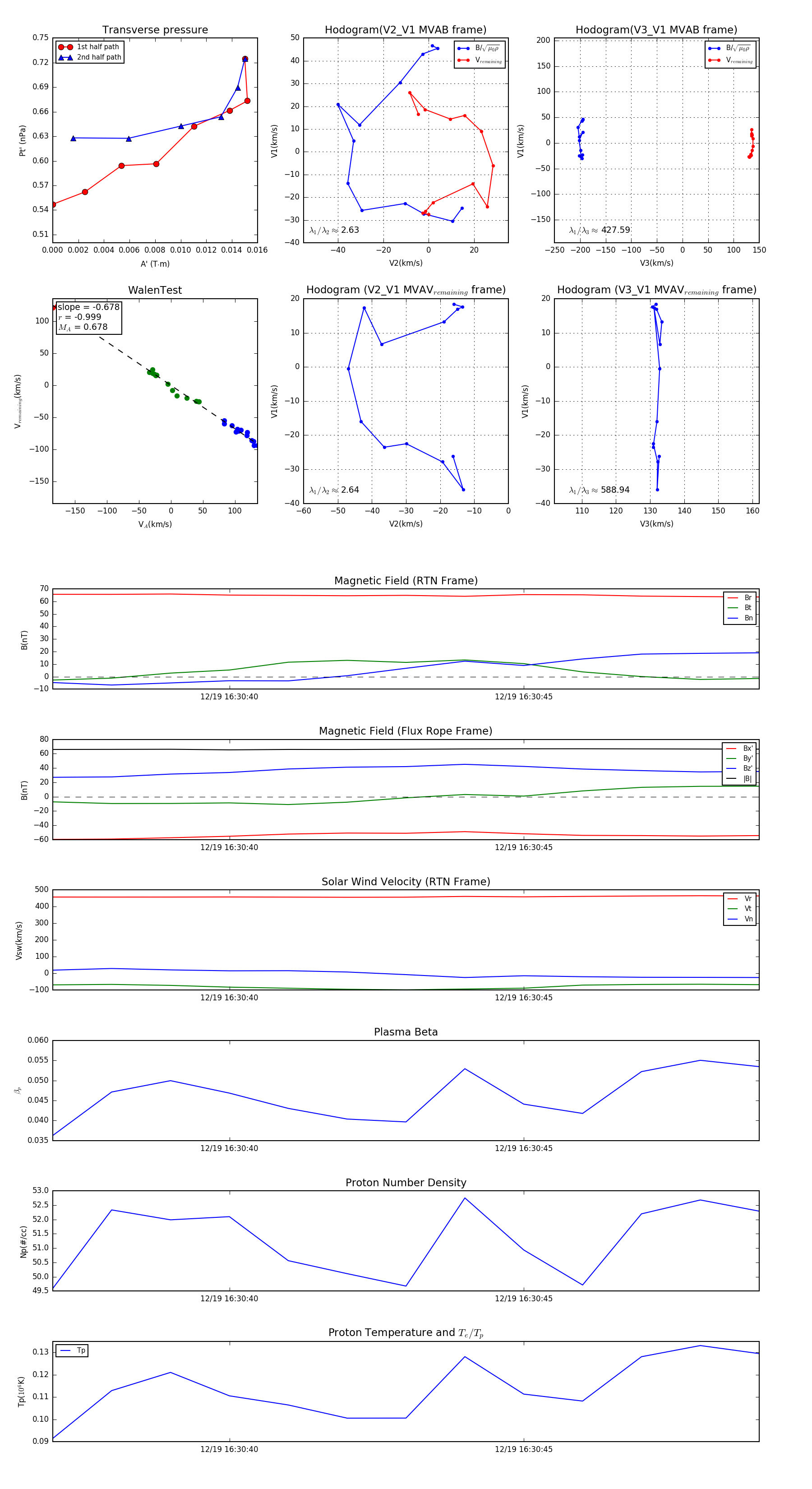
Flux Rope in 2024

Flux Rope Event 2024-12-19 16:30:37 ~ 2024-12-19 16:30:49 (13 seconds)


plot