HOME   LIST
‹–   –›

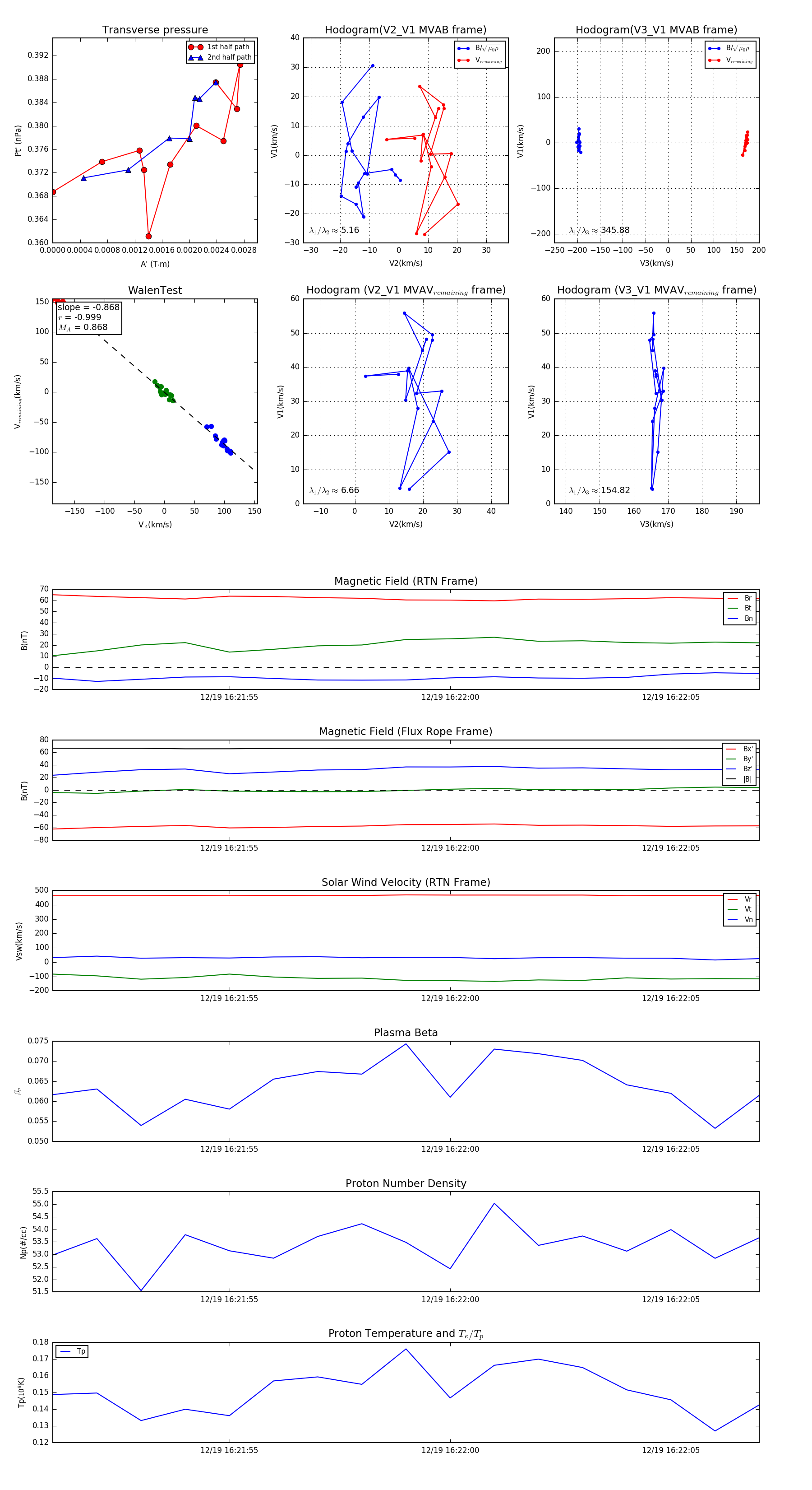
Flux Rope in 2024

Flux Rope Event 2024-12-19 16:21:51 ~ 2024-12-19 16:22:07 (17 seconds)


plot