HOME   LIST
‹–   –›

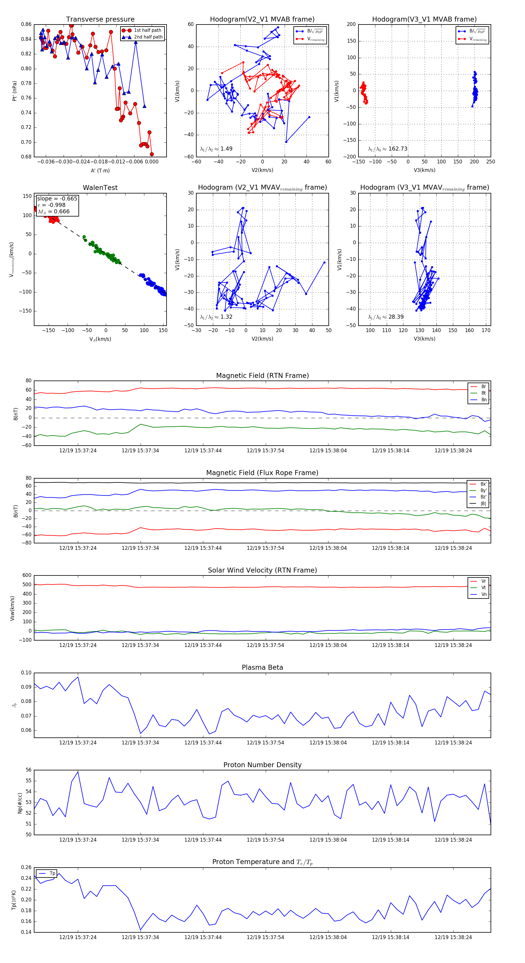
Flux Rope in 2024

Flux Rope Event 2024-12-19 15:37:17 ~ 2024-12-19 15:38:30 (74 seconds)


plot