HOME   LIST
‹–   –›

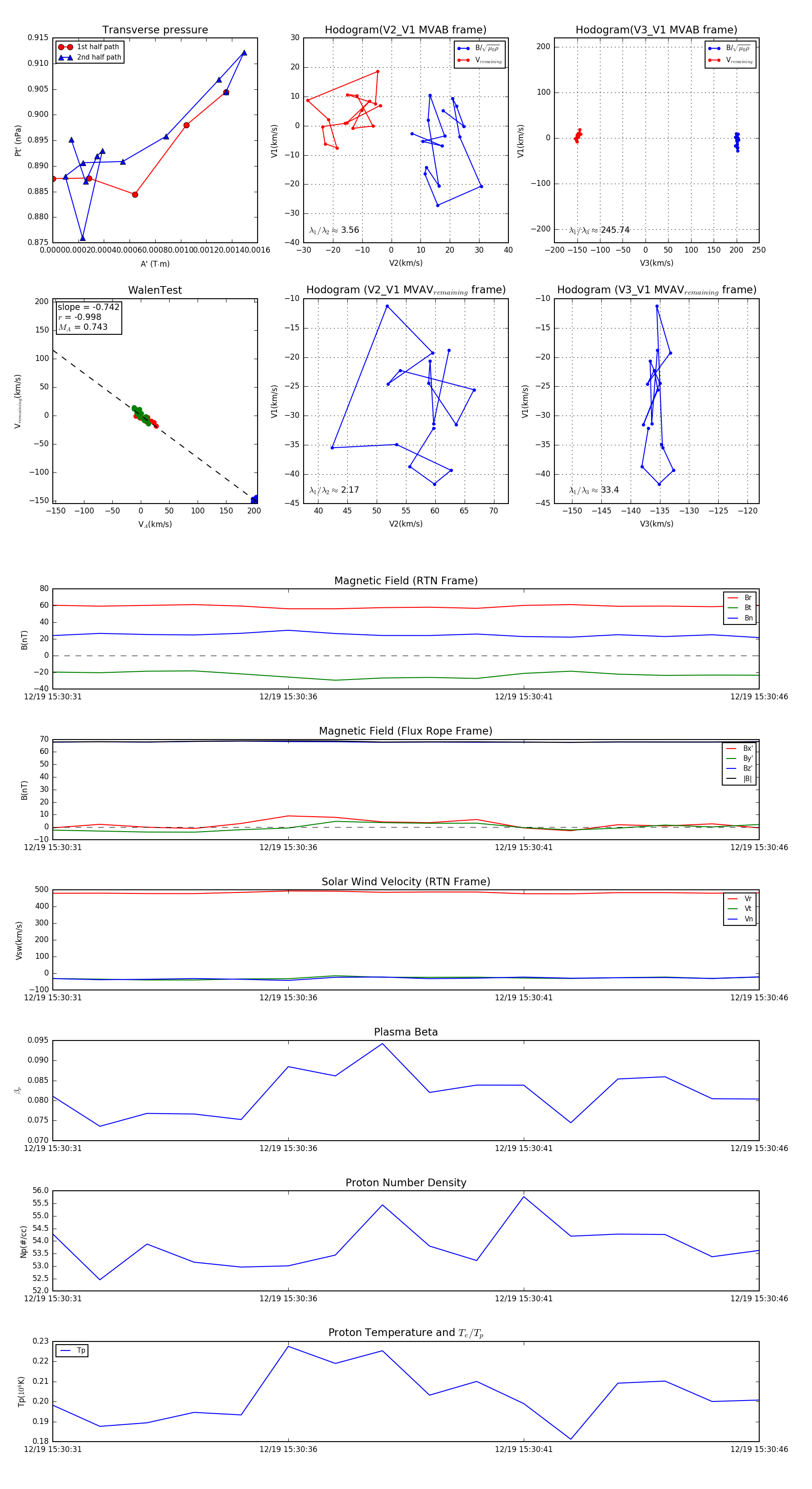
Flux Rope in 2024

Flux Rope Event 2024-12-19 15:30:31 ~ 2024-12-19 15:30:46 (16 seconds)


plot