HOME   LIST
‹–   –›

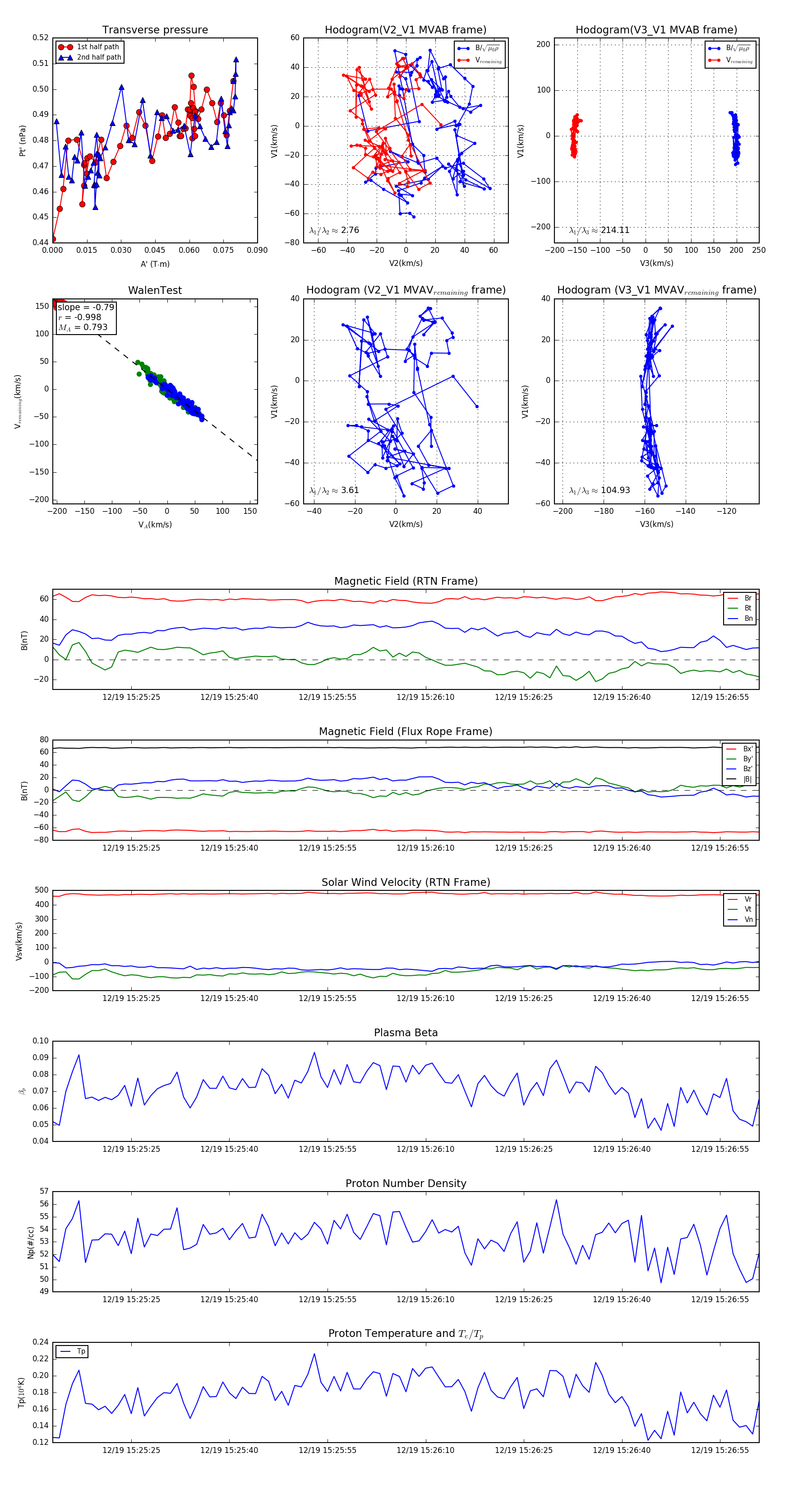
Flux Rope in 2024

Flux Rope Event 2024-12-19 15:25:13 ~ 2024-12-19 15:27:01 (109 seconds)


plot