HOME   LIST
‹–   –›

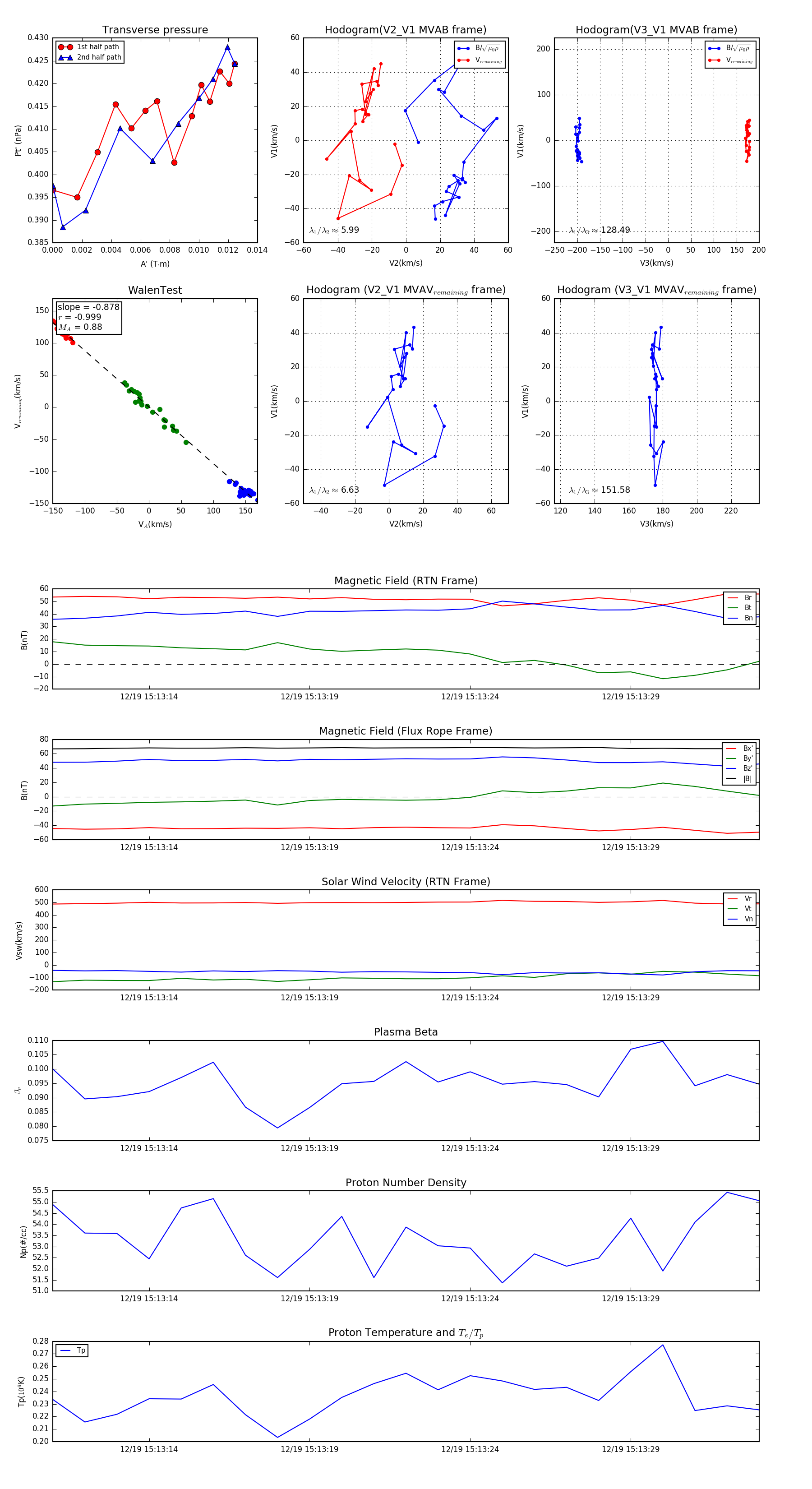
Flux Rope in 2024

Flux Rope Event 2024-12-19 15:13:11 ~ 2024-12-19 15:13:33 (23 seconds)


plot