HOME   LIST
‹–   –›

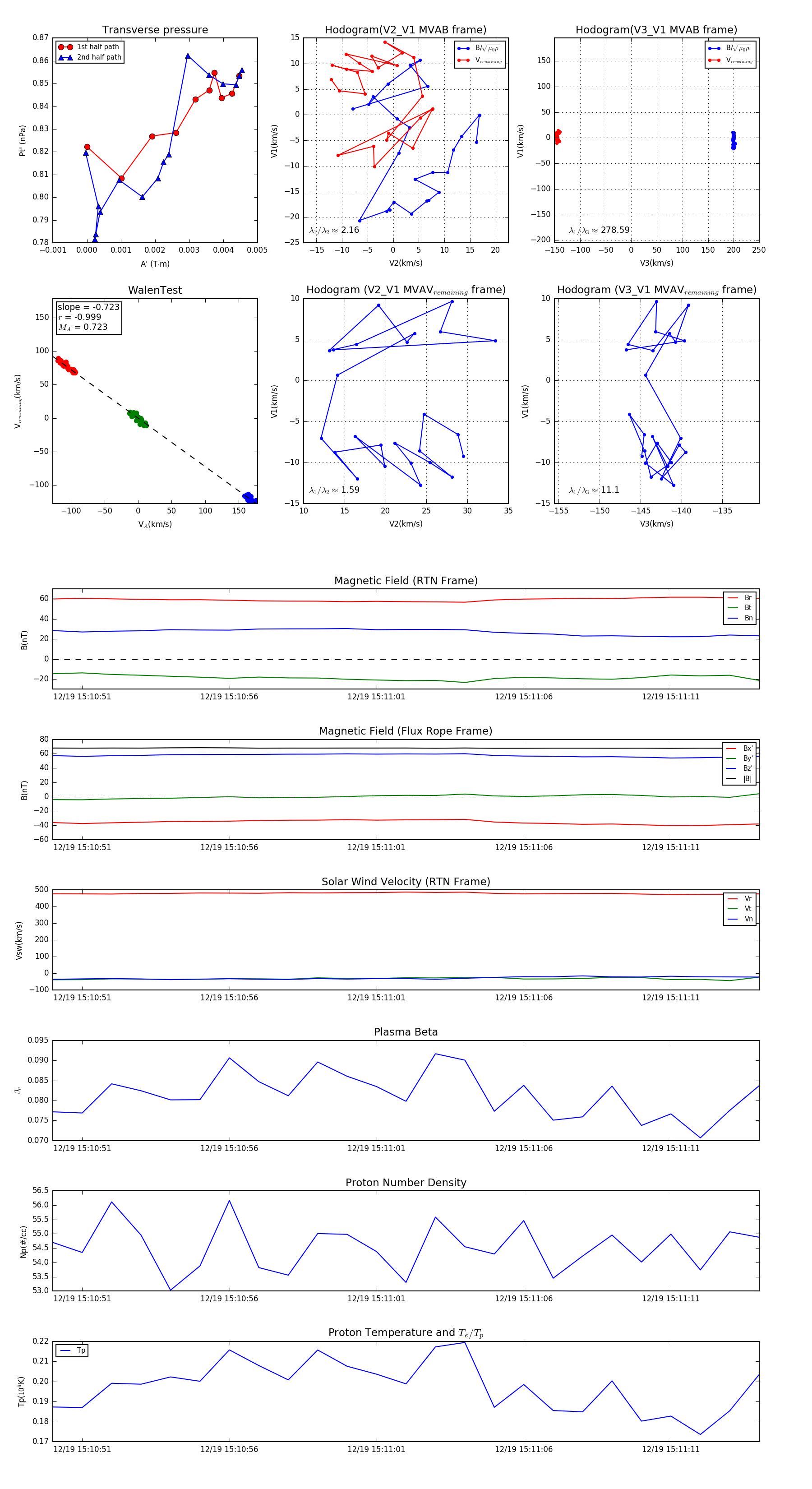
Flux Rope in 2024

Flux Rope Event 2024-12-19 15:10:50 ~ 2024-12-19 15:11:14 (25 seconds)


plot