HOME   LIST
‹–   –›

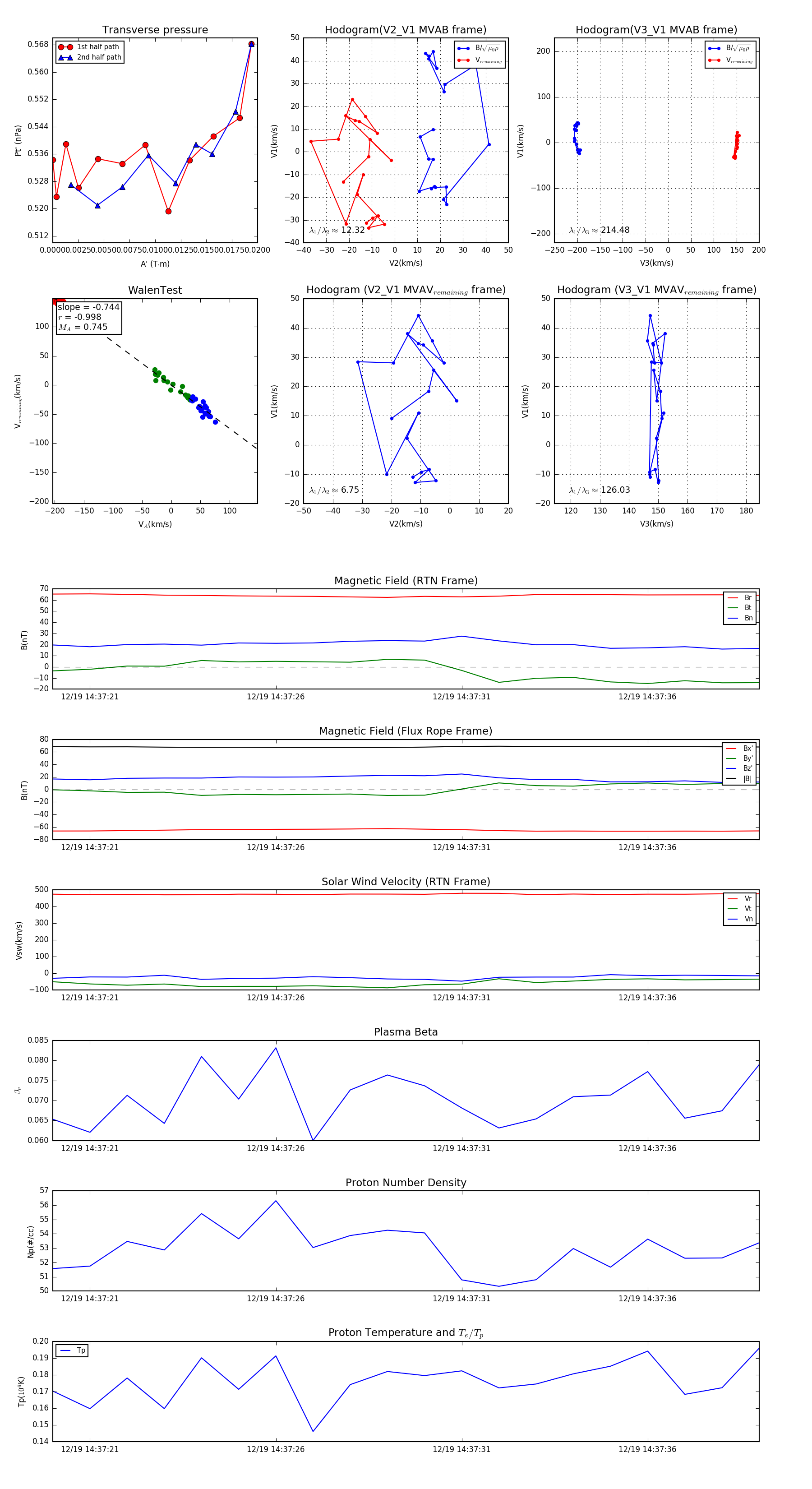
Flux Rope in 2024

Flux Rope Event 2024-12-19 14:37:20 ~ 2024-12-19 14:37:39 (20 seconds)


plot