HOME   LIST
‹–   –›

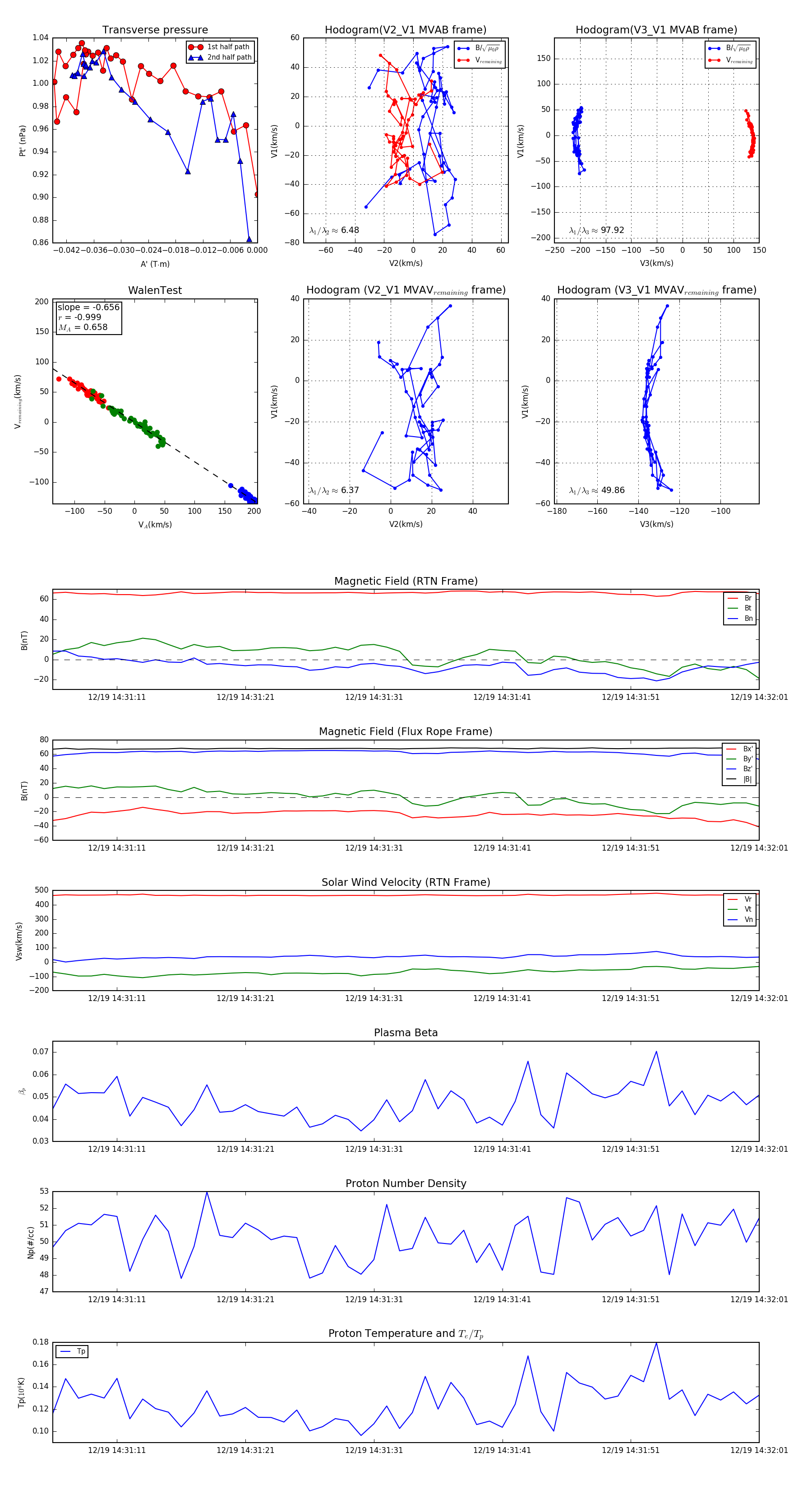
Flux Rope in 2024

Flux Rope Event 2024-12-19 14:31:06 ~ 2024-12-19 14:32:01 (56 seconds)


plot