HOME   LIST
‹–   –›

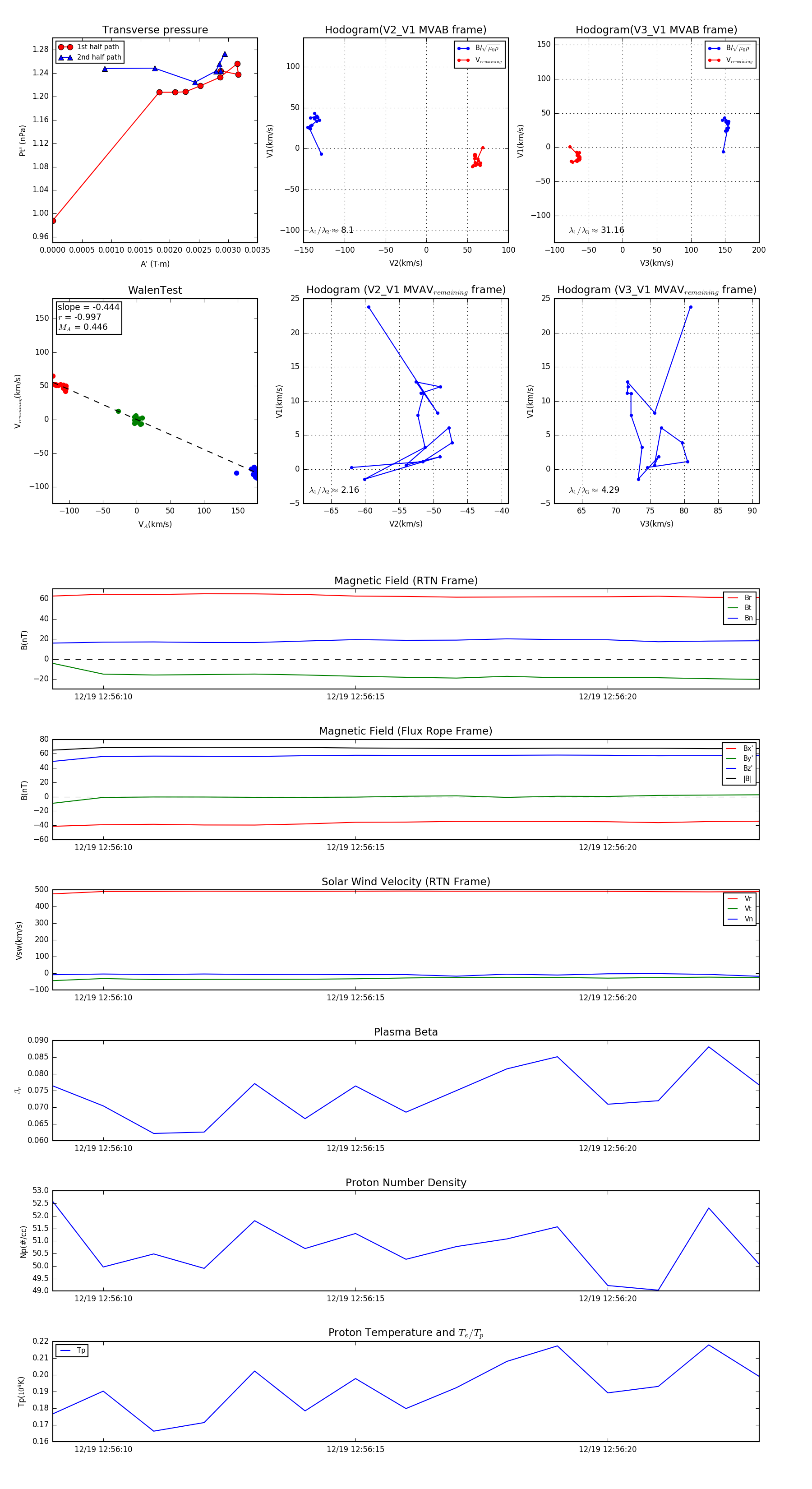
Flux Rope in 2024

Flux Rope Event 2024-12-19 12:56:09 ~ 2024-12-19 12:56:23 (15 seconds)


plot