HOME   LIST
‹–   –›

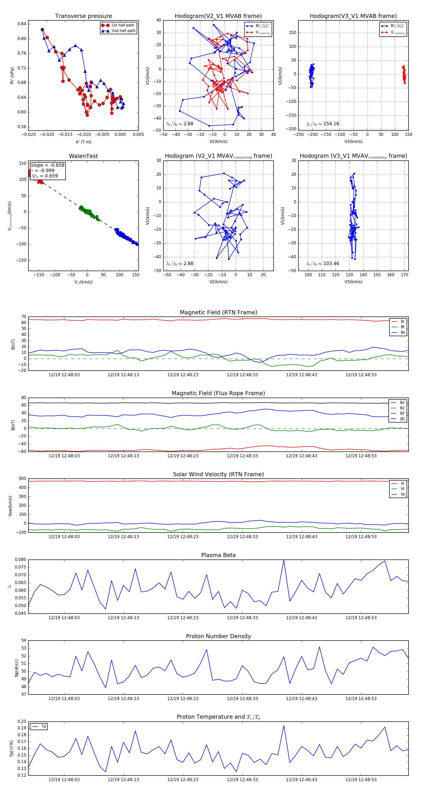
Flux Rope in 2024

Flux Rope Event 2024-12-19 12:47:57 ~ 2024-12-19 12:49:01 (65 seconds)


plot