HOME   LIST
‹–   –›

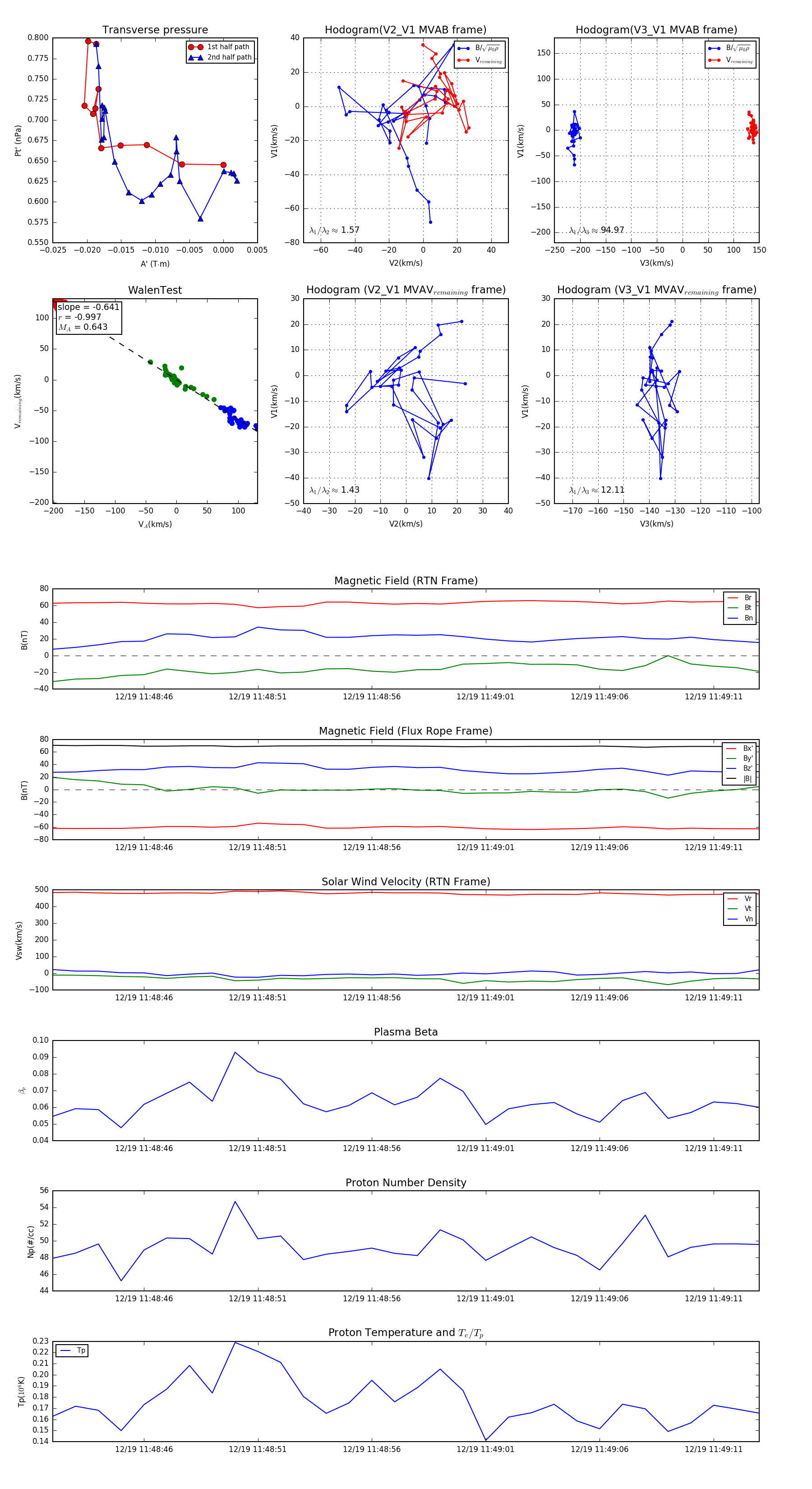
Flux Rope in 2024

Flux Rope Event 2024-12-19 11:48:42 ~ 2024-12-19 11:49:13 (32 seconds)


plot