HOME   LIST
‹–   –›

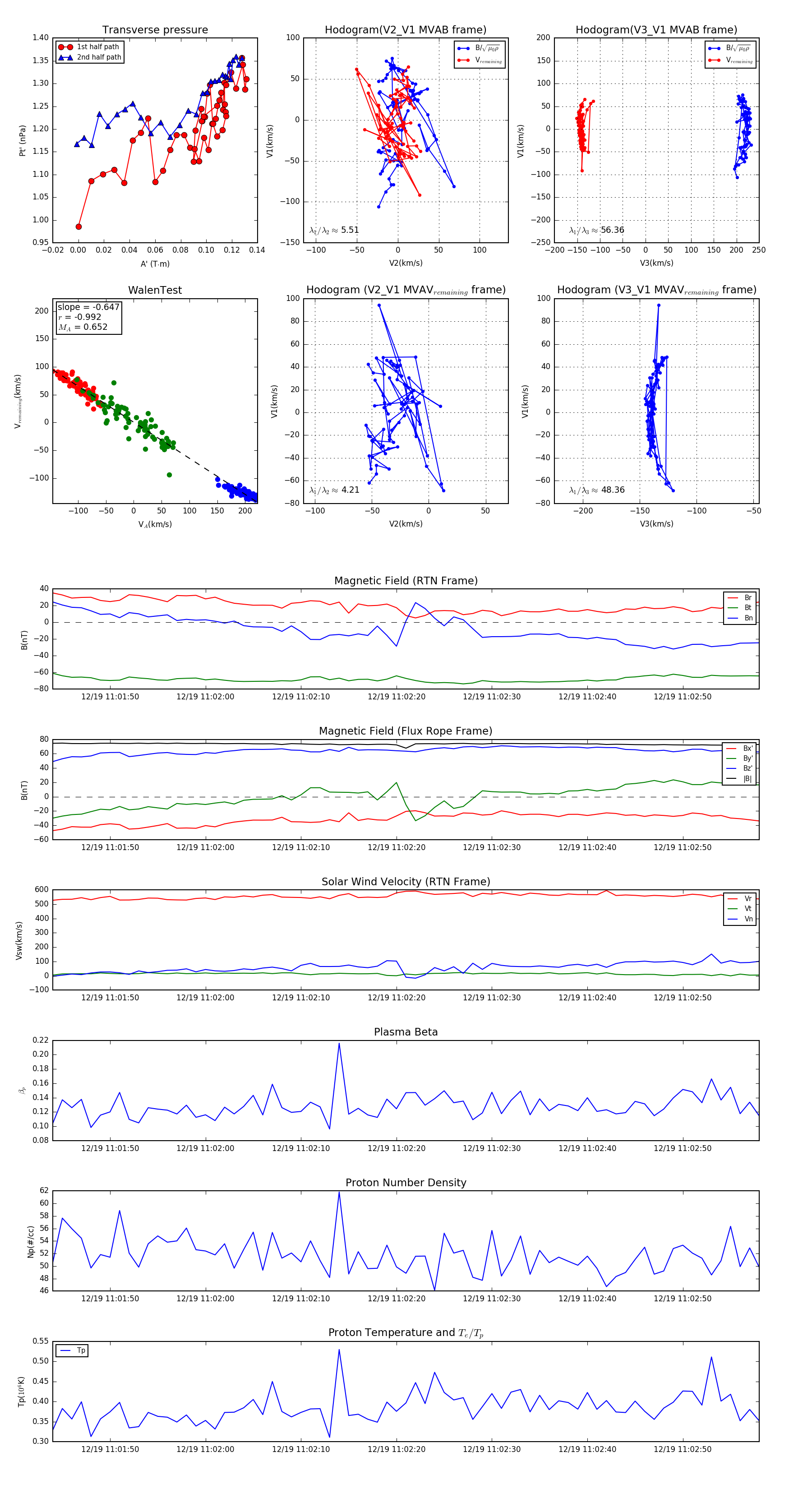
Flux Rope in 2024

Flux Rope Event 2024-12-19 11:01:44 ~ 2024-12-19 11:02:58 (75 seconds)


plot