HOME   LIST
‹–   –›

Flux Rope in 2024

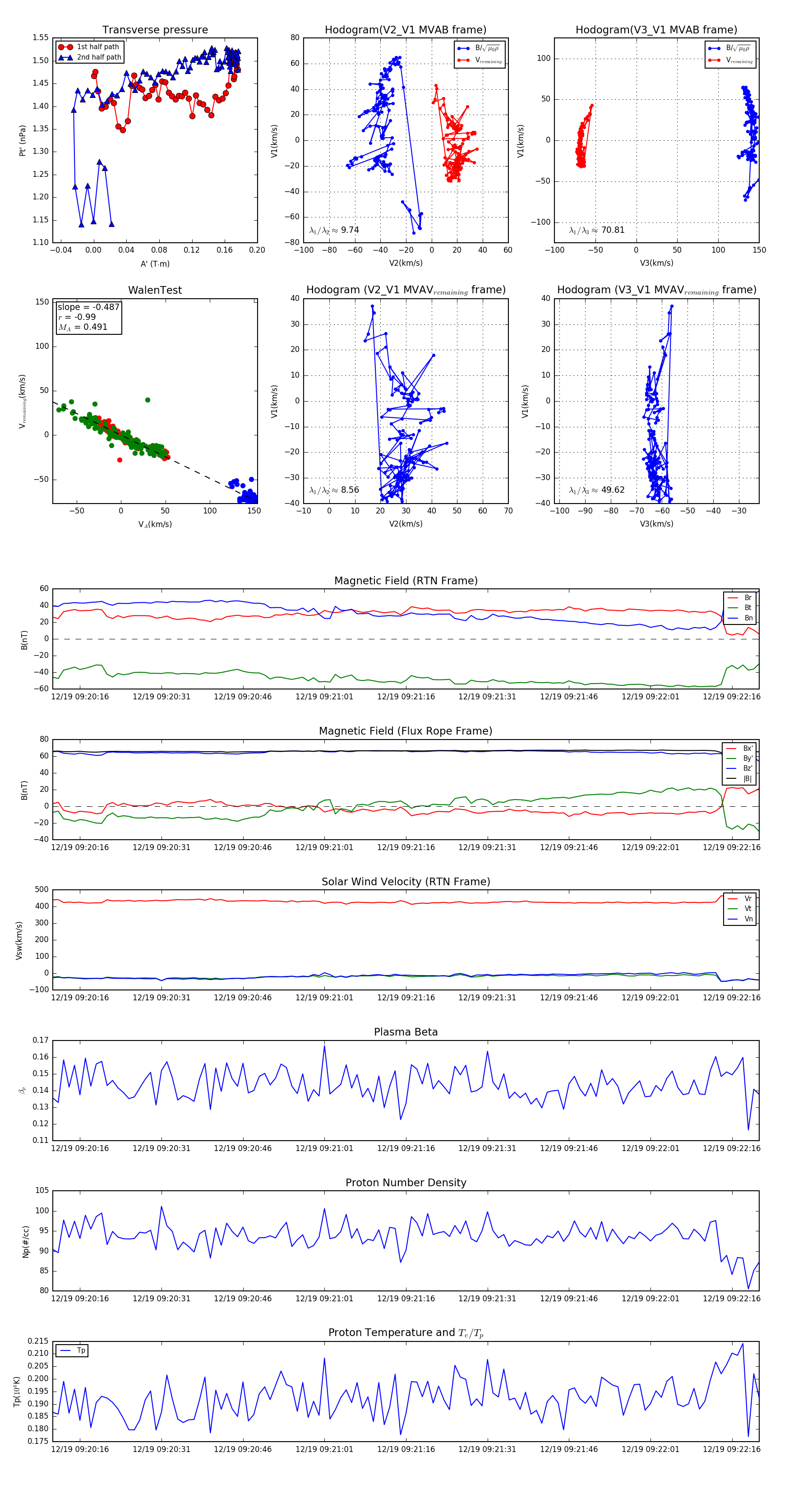
Flux Rope Event 2024-12-19 09:20:11 ~ 2024-12-19 09:22:21 (131 seconds)


plot