HOME   LIST
‹–   –›

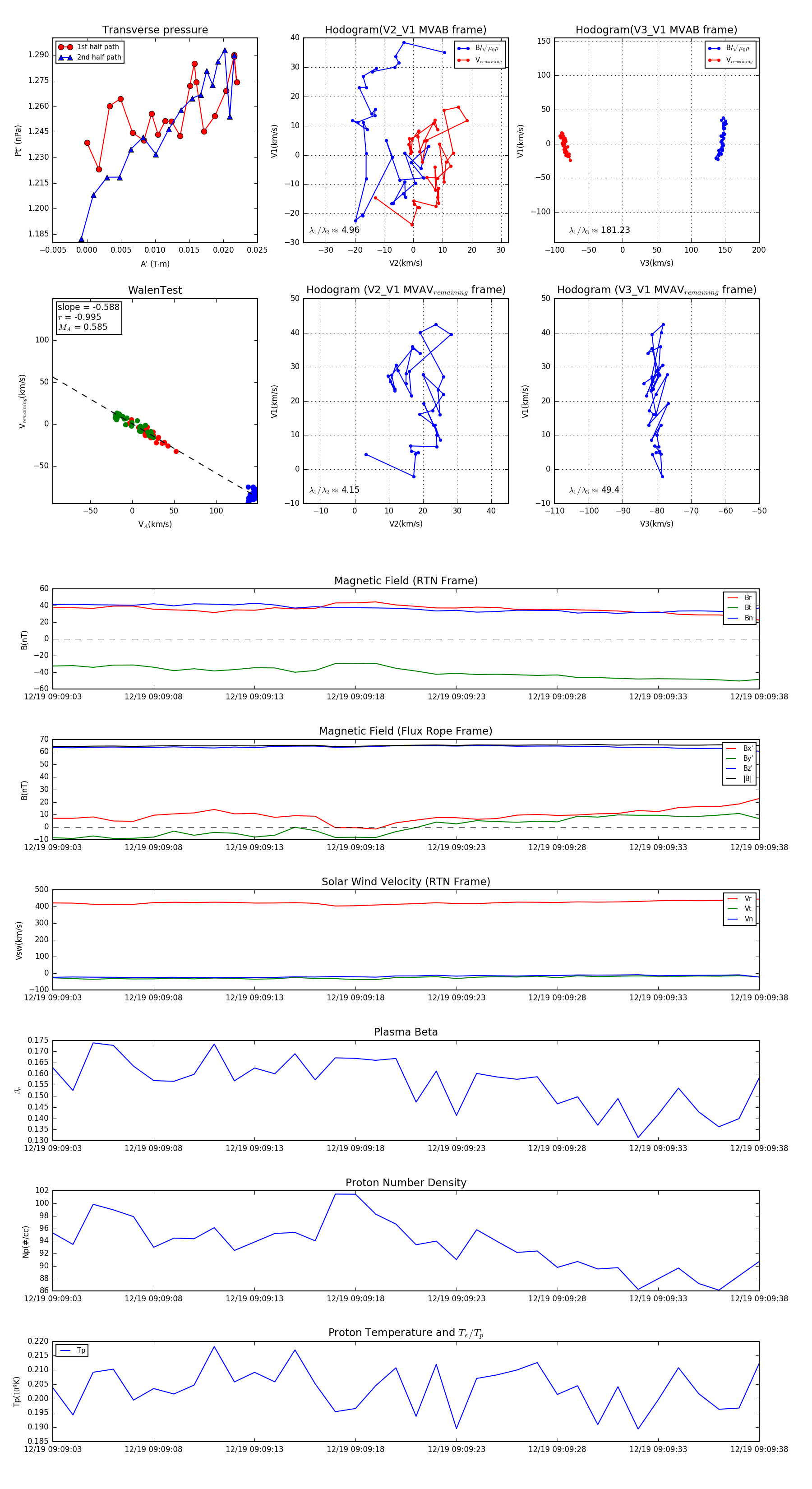
Flux Rope in 2024

Flux Rope Event 2024-12-19 09:09:03 ~ 2024-12-19 09:09:38 (36 seconds)


plot