HOME   LIST
‹–   –›

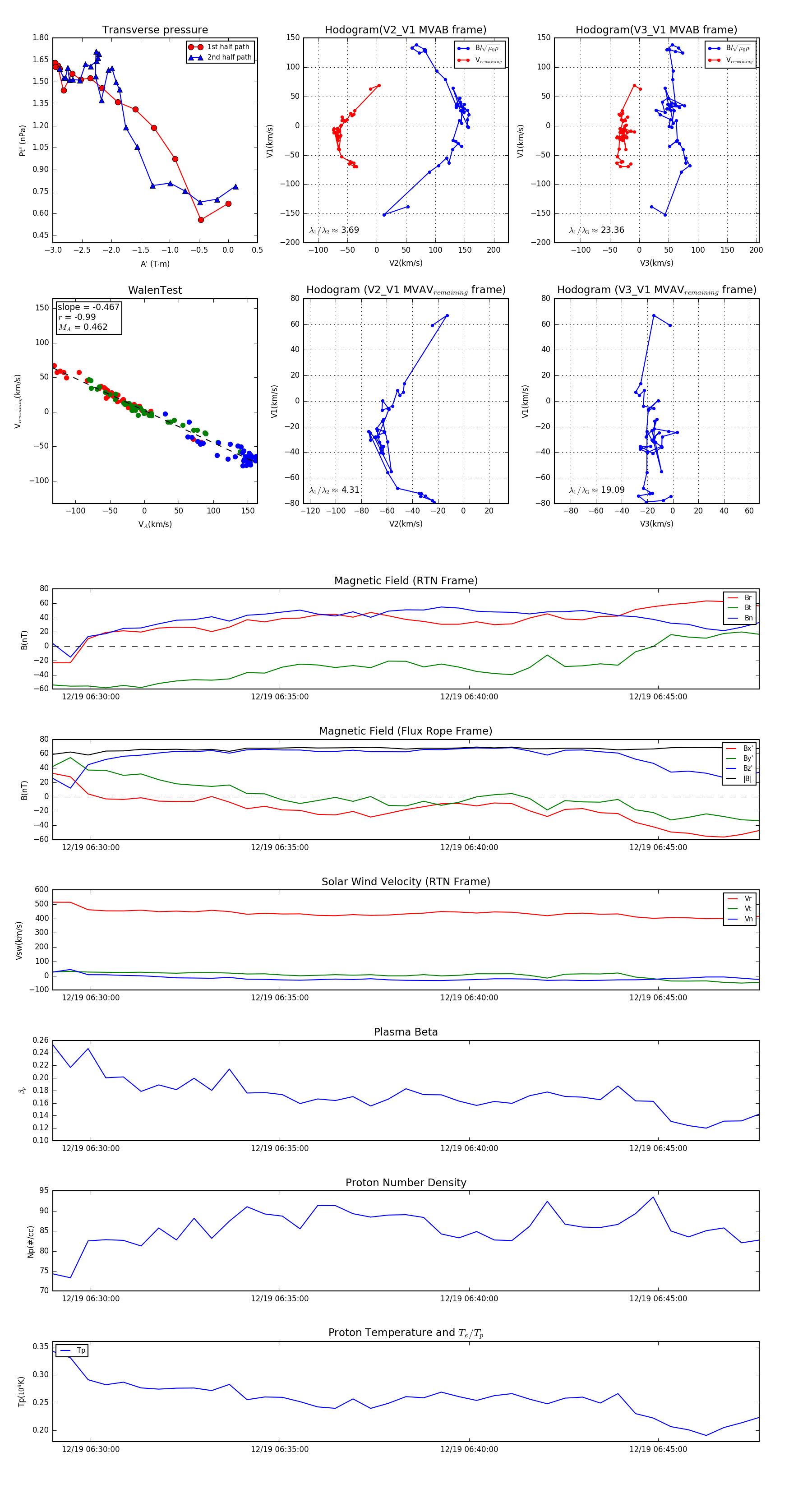
Flux Rope in 2024

Flux Rope Event 2024-12-19 06:29:00 ~ 2024-12-19 06:47:40 (1121 seconds)


plot