HOME   LIST
‹–   –›

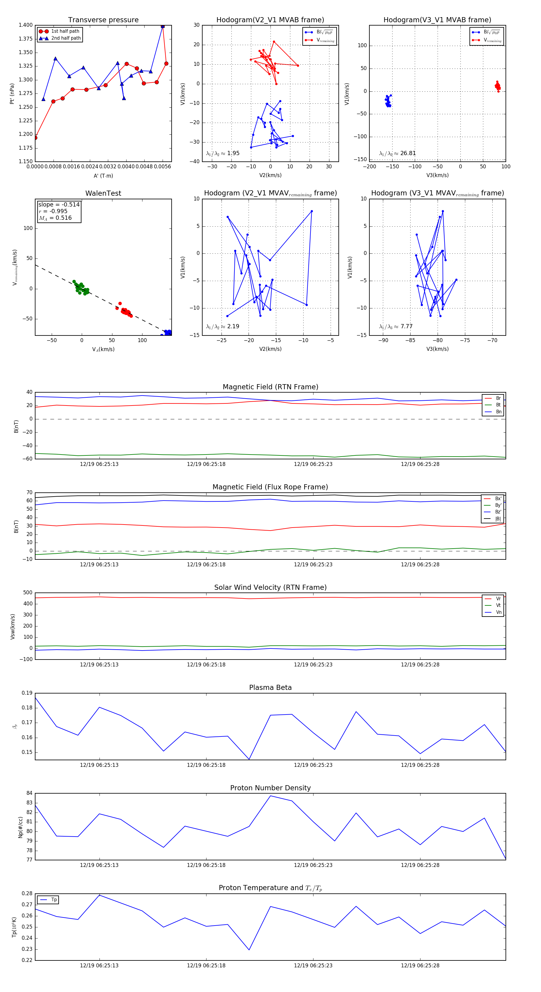
Flux Rope in 2024

Flux Rope Event 2024-12-19 06:25:10 ~ 2024-12-19 06:25:32 (23 seconds)


plot