HOME   LIST
‹–   –›

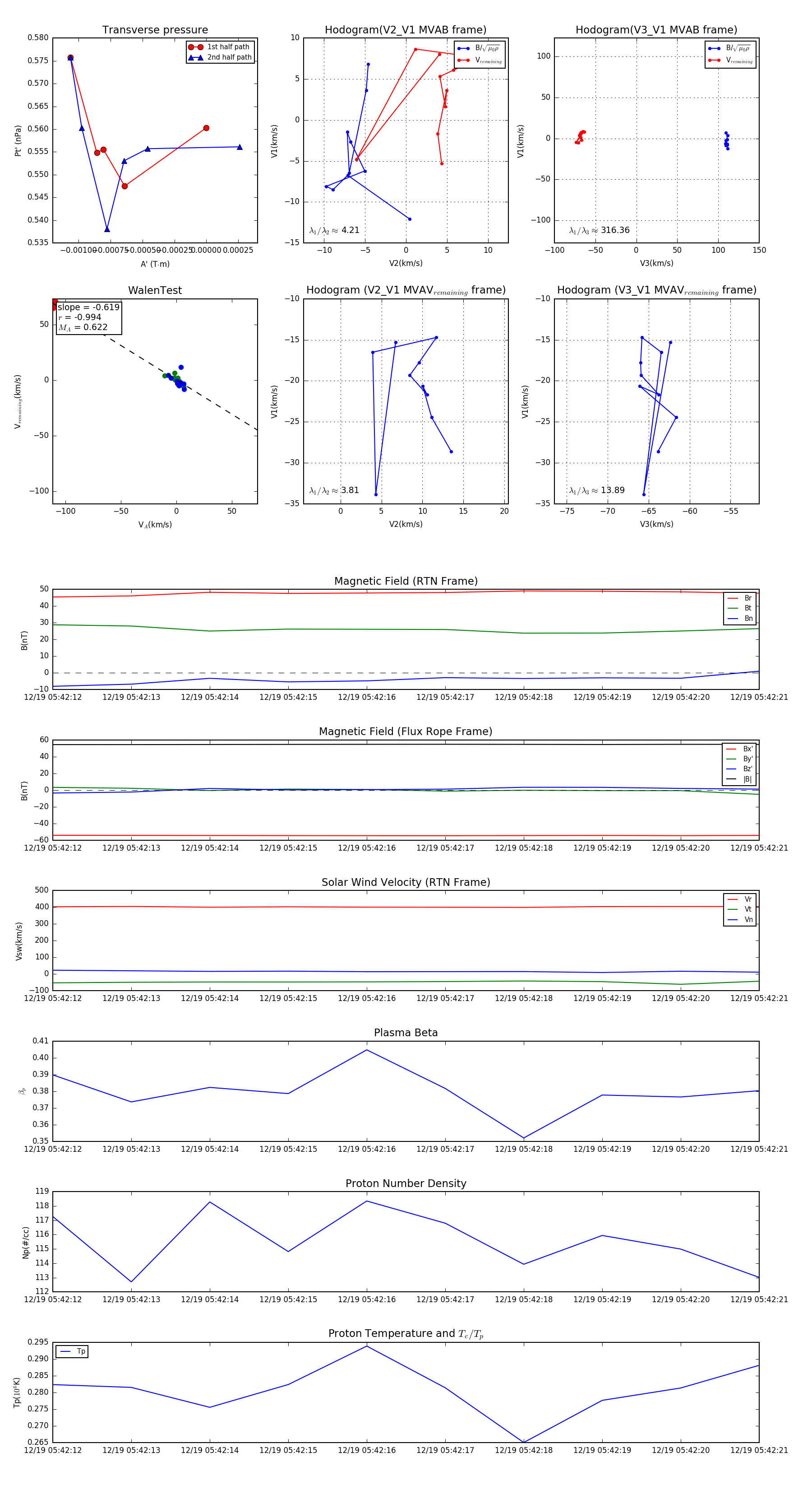
Flux Rope in 2024

Flux Rope Event 2024-12-19 05:42:12 ~ 2024-12-19 05:42:21 (10 seconds)


plot