HOME   LIST
‹–   –›

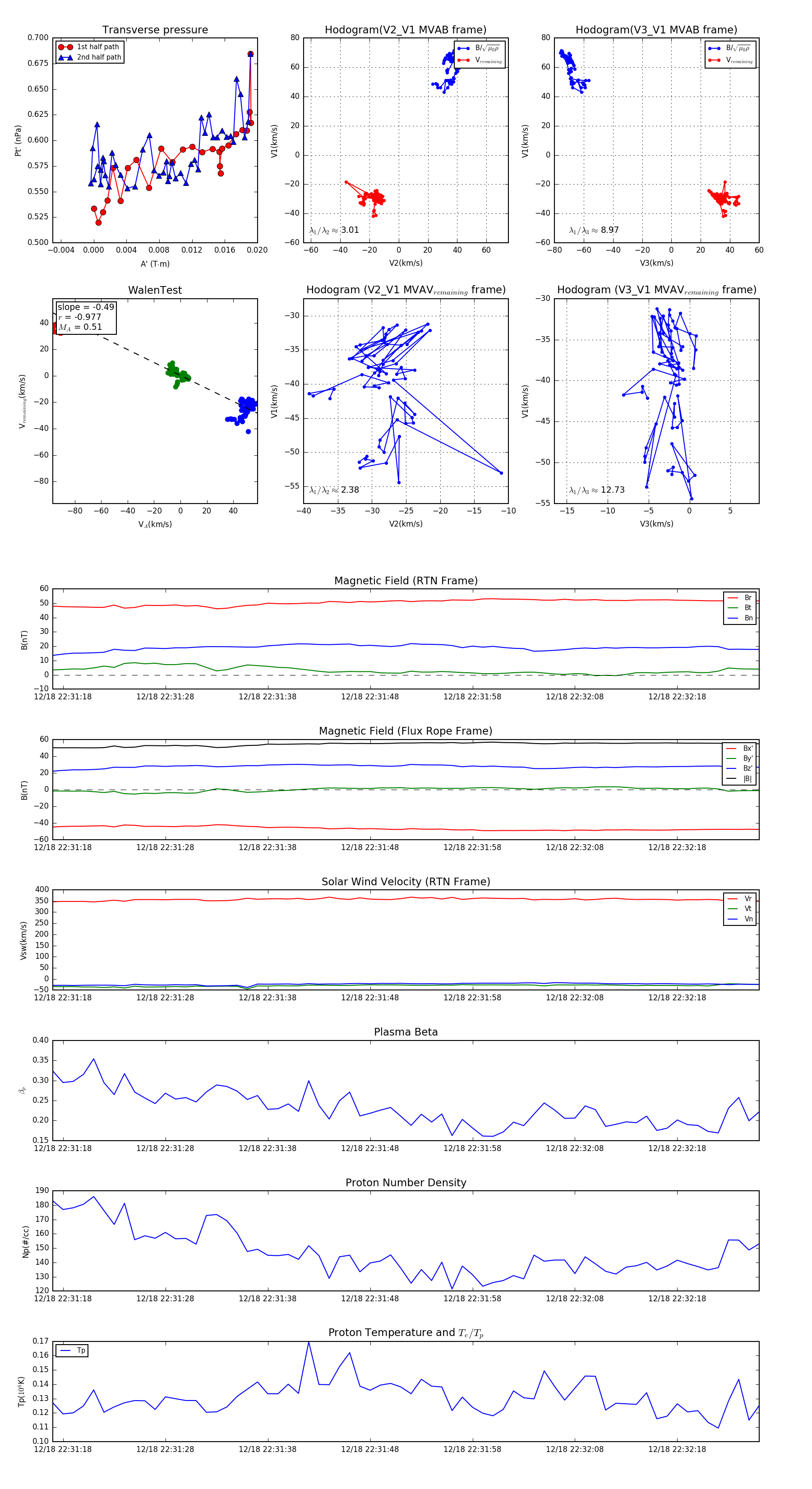
Flux Rope in 2024

Flux Rope Event 2024-12-18 22:31:17 ~ 2024-12-18 22:32:26 (70 seconds)


plot