HOME   LIST
‹–   –›

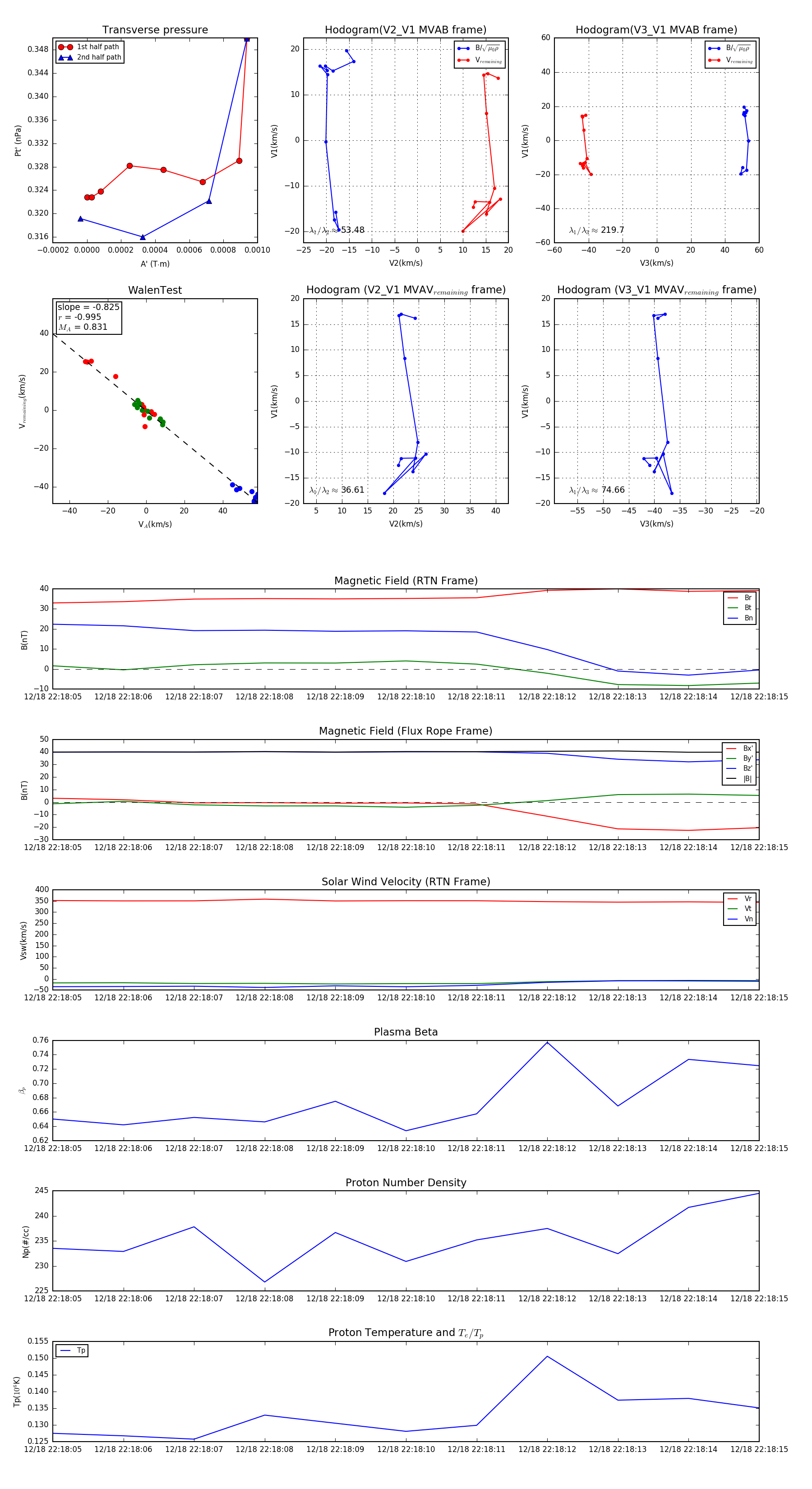
Flux Rope in 2024

Flux Rope Event 2024-12-18 22:18:05 ~ 2024-12-18 22:18:15 (11 seconds)


plot