HOME   LIST
‹–   –›

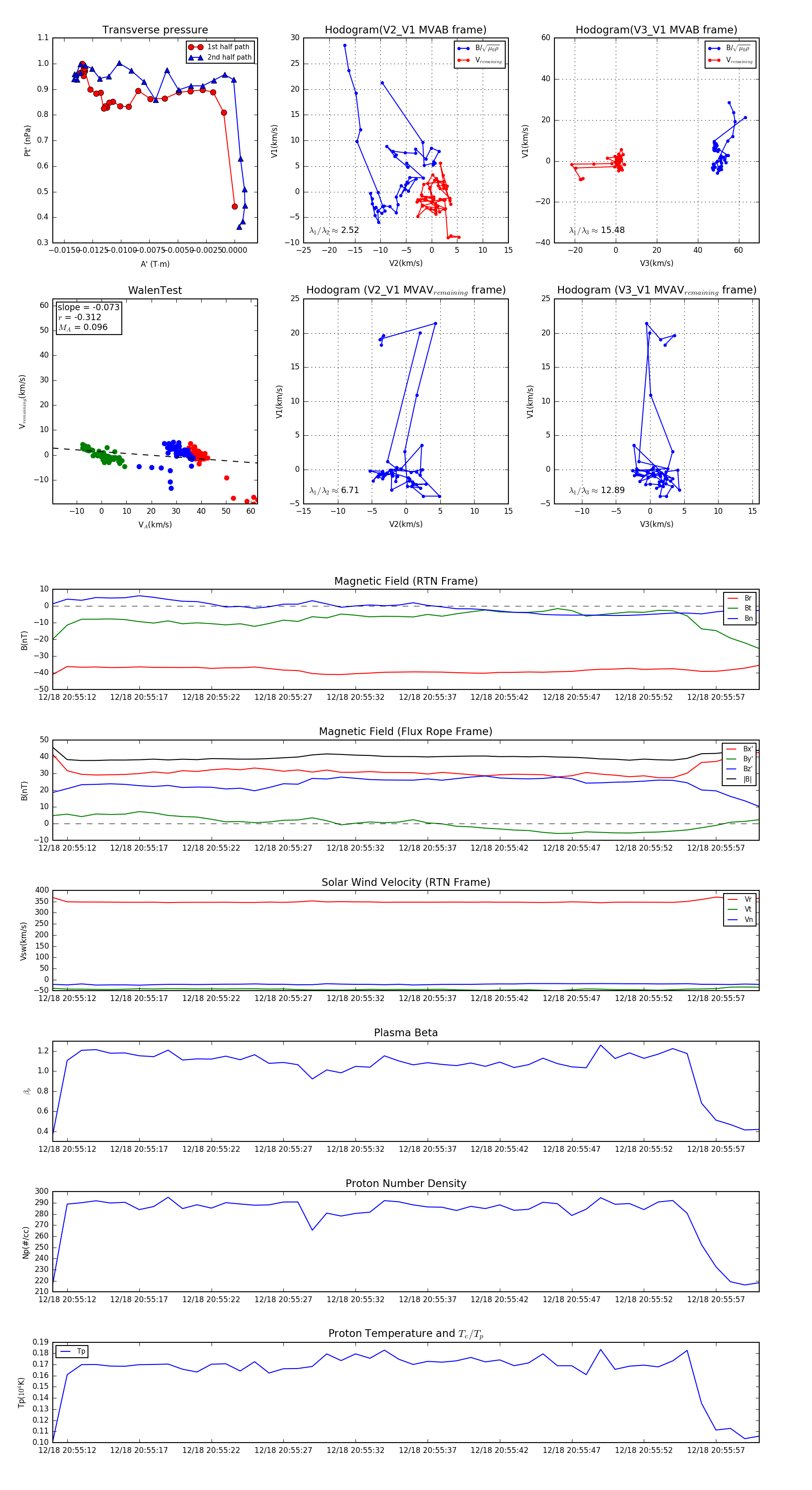
Flux Rope in 2024

Flux Rope Event 2024-12-18 20:55:11 ~ 2024-12-18 20:56:00 (50 seconds)


plot