HOME   LIST
‹–   –›

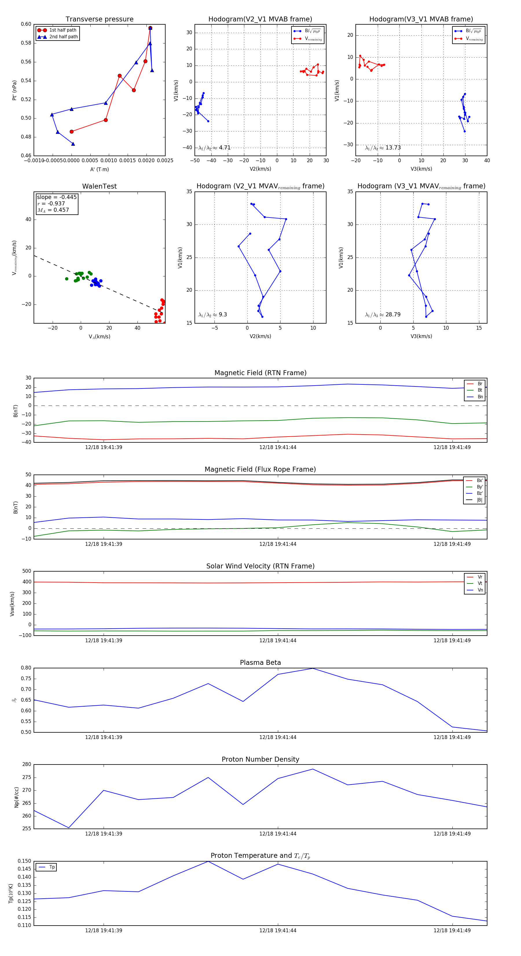
Flux Rope in 2024

Flux Rope Event 2024-12-18 19:41:37 ~ 2024-12-18 19:41:50 (14 seconds)


plot