HOME   LIST
‹–   –›

Flux Rope in 2024

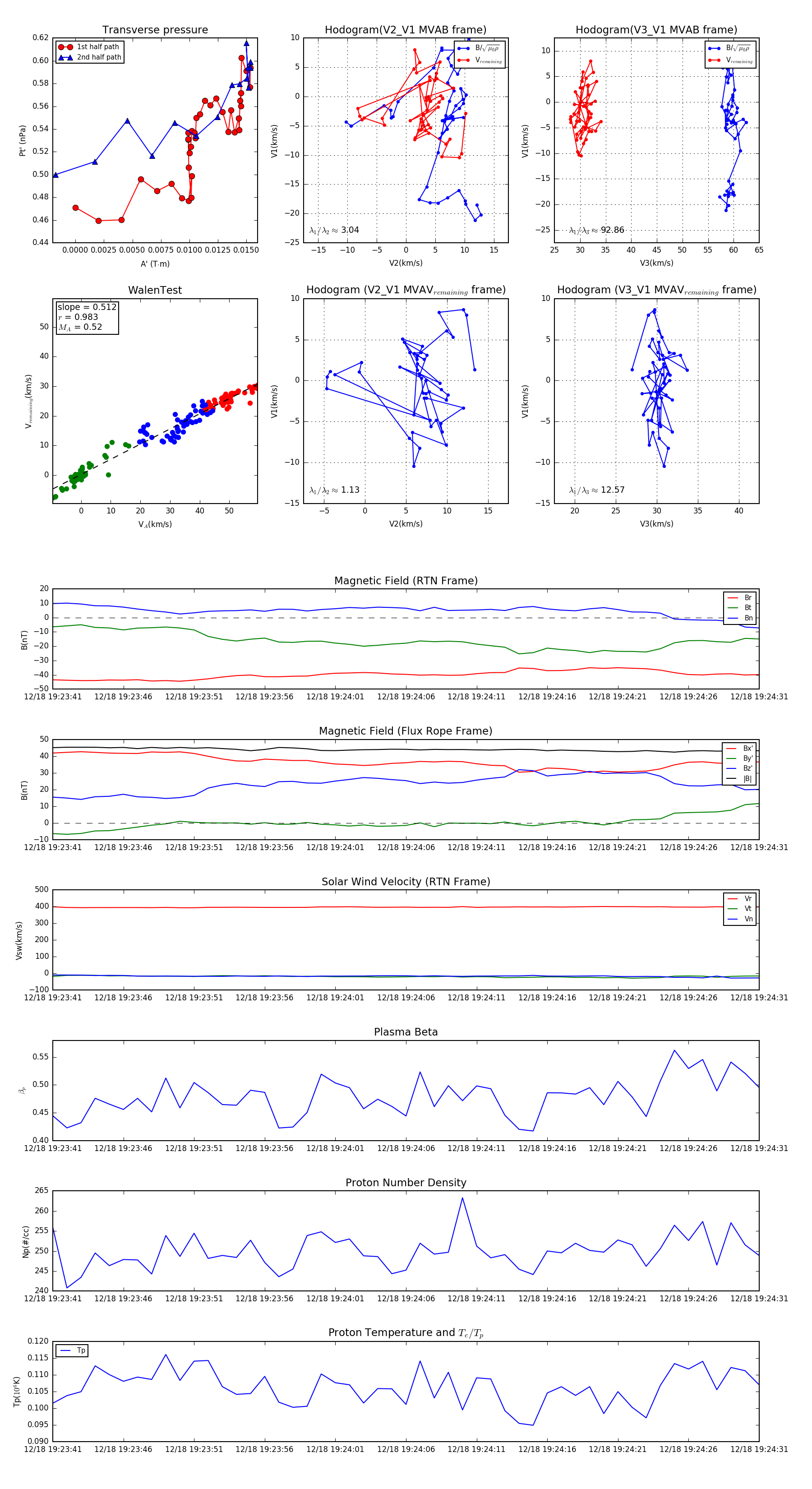
Flux Rope Event 2024-12-18 19:23:41 ~ 2024-12-18 19:24:31 (51 seconds)


plot