HOME   LIST
‹–   –›

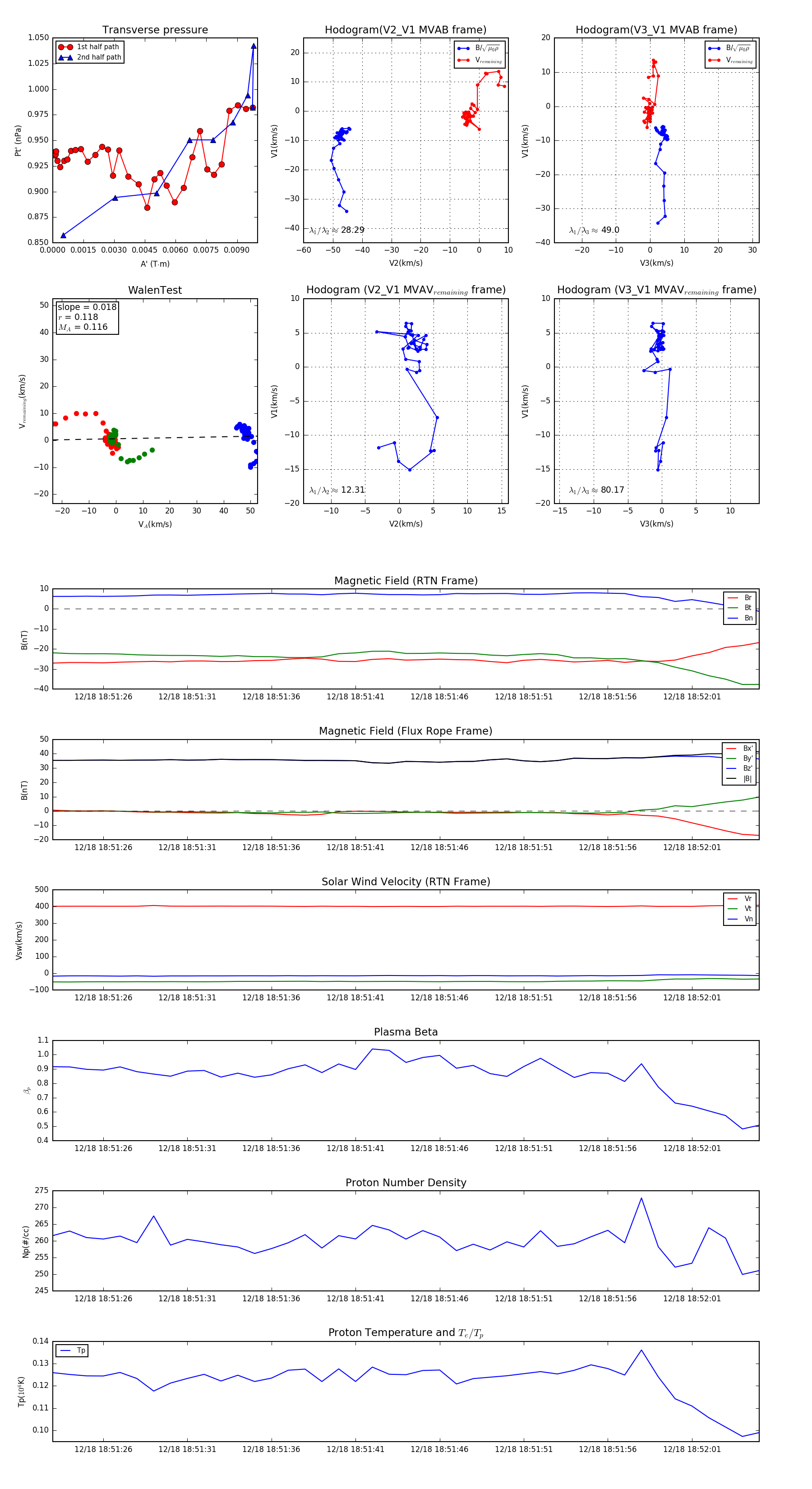
Flux Rope in 2024

Flux Rope Event 2024-12-18 18:51:23 ~ 2024-12-18 18:52:05 (43 seconds)


plot