HOME   LIST
‹–   –›

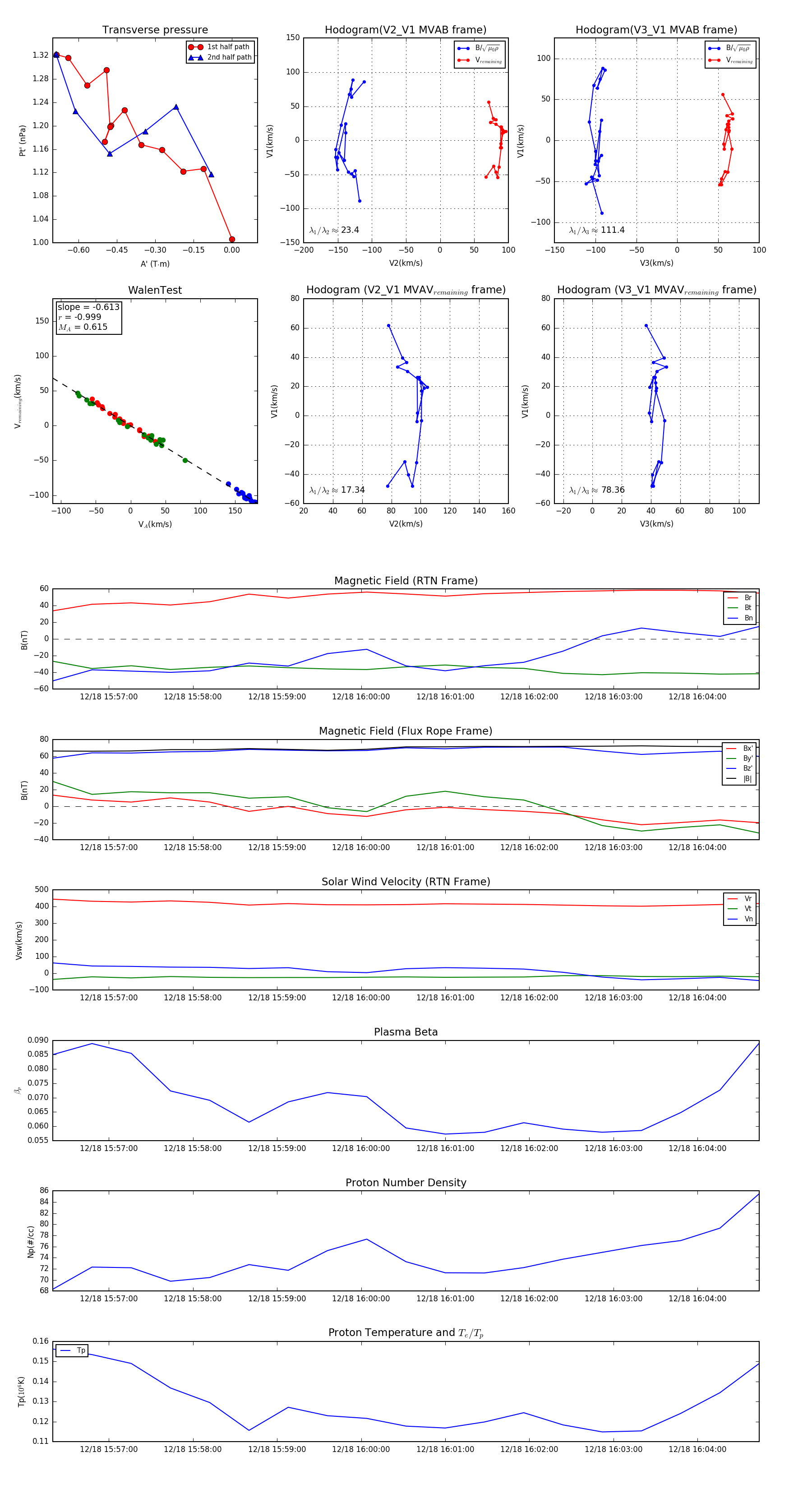
Flux Rope in 2024

Flux Rope Event 2024-12-18 15:56:20 ~ 2024-12-18 16:04:44 (505 seconds)


plot