HOME   LIST
‹–   –›

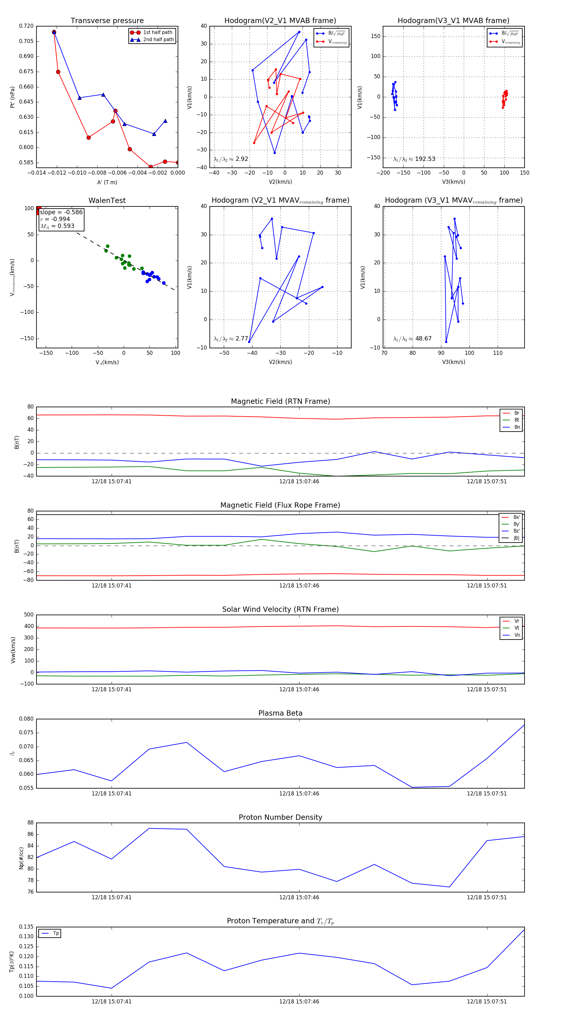
Flux Rope in 2024

Flux Rope Event 2024-12-18 15:07:39 ~ 2024-12-18 15:07:52 (14 seconds)


plot