HOME   LIST
‹–   –›

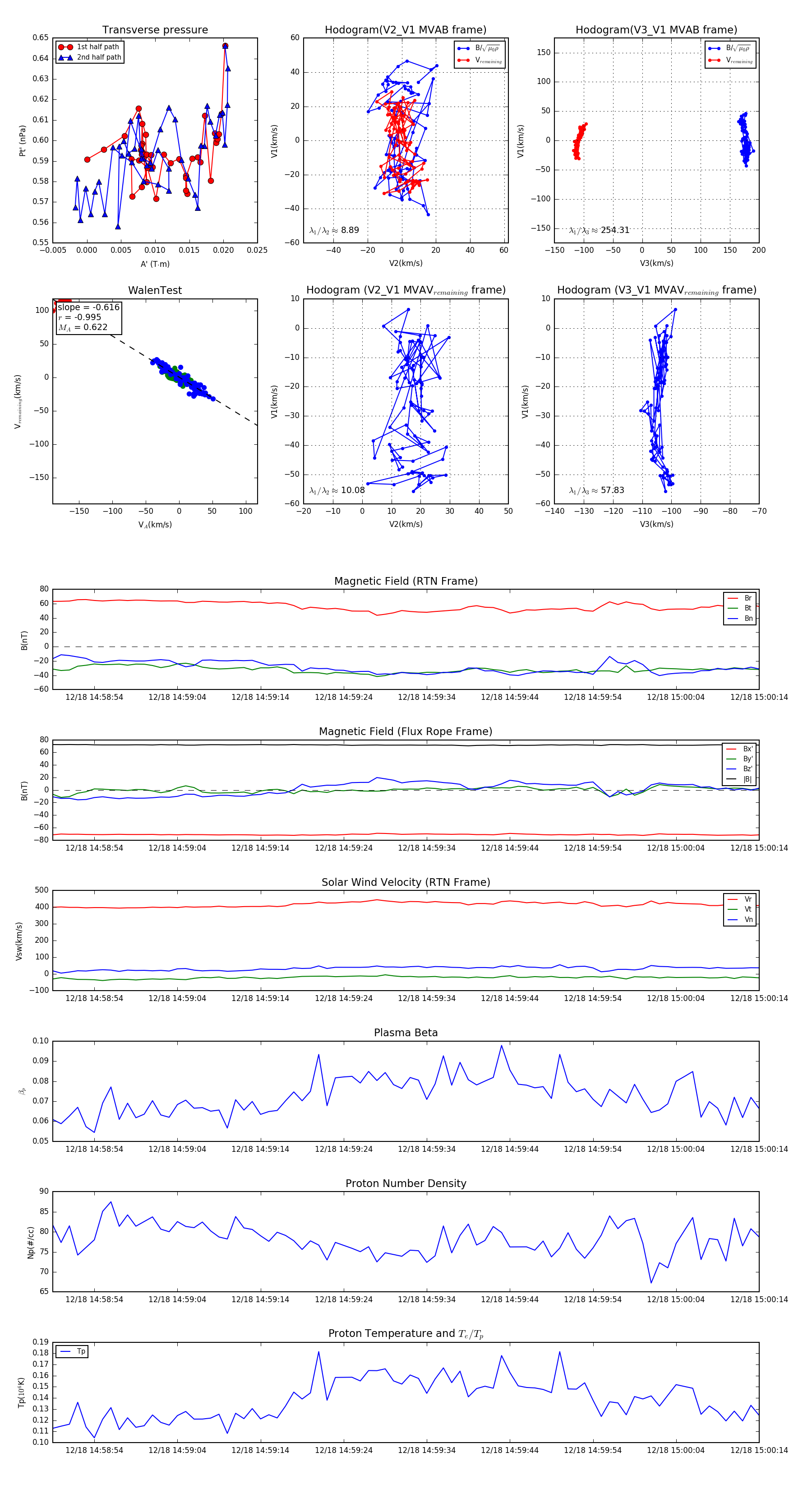
Flux Rope in 2024

Flux Rope Event 2024-12-18 14:58:49 ~ 2024-12-18 15:00:14 (86 seconds)


plot