HOME   LIST
‹–   –›

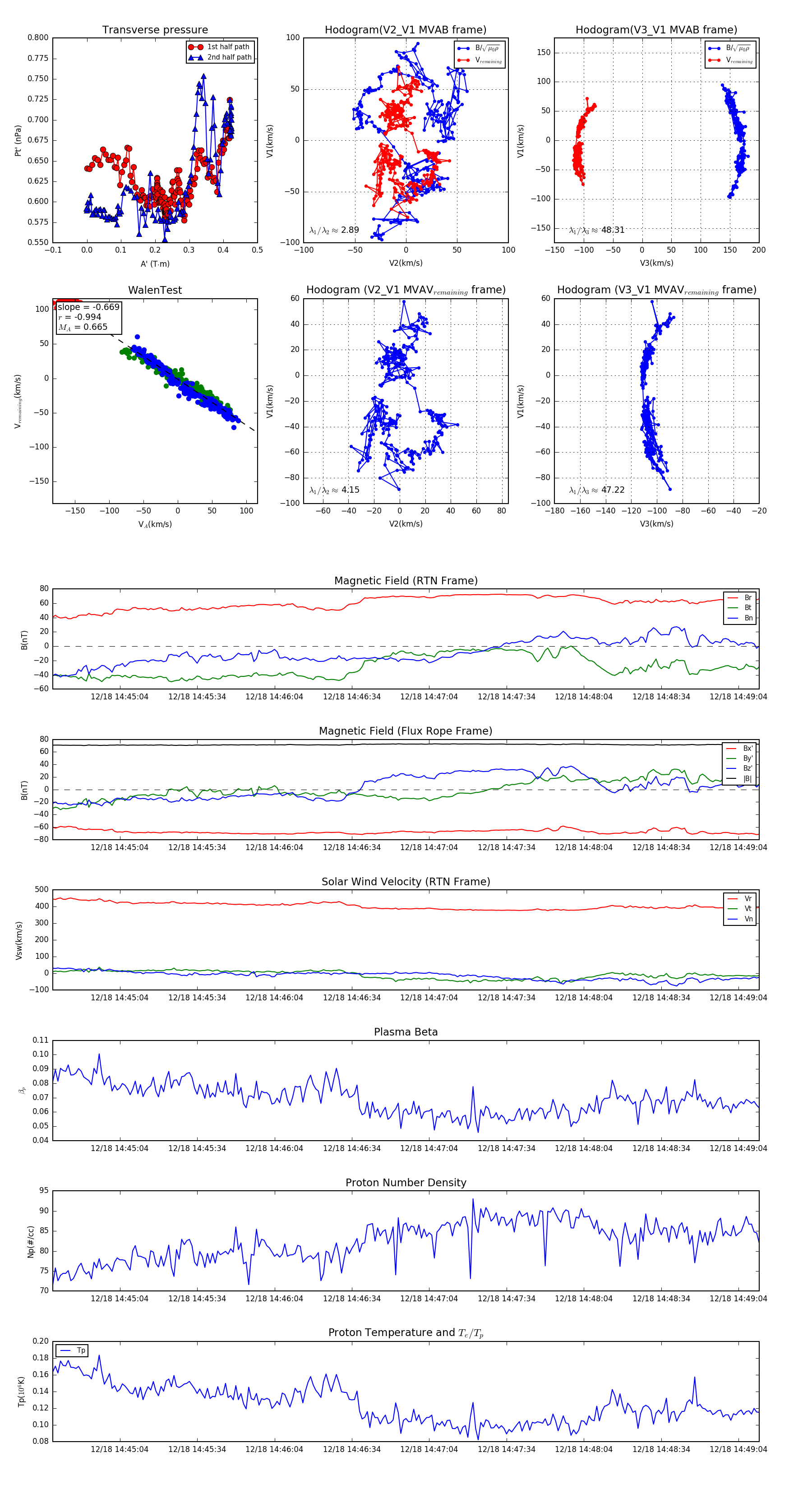
Flux Rope in 2024

Flux Rope Event 2024-12-18 14:44:38 ~ 2024-12-18 14:49:12 (275 seconds)


plot