HOME   LIST
‹–   –›

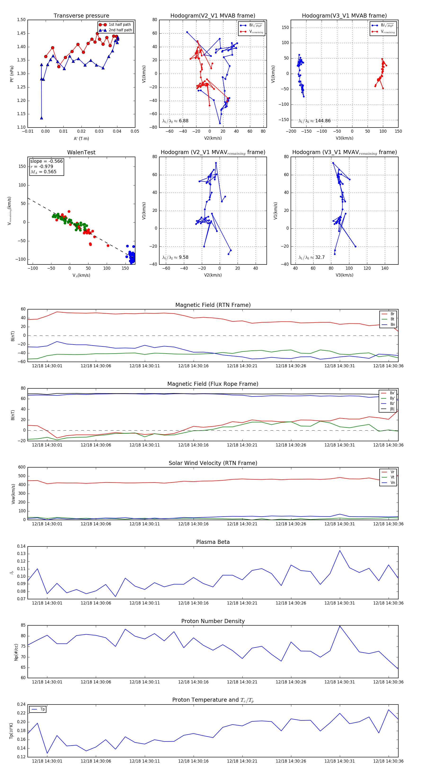
Flux Rope in 2024

Flux Rope Event 2024-12-18 14:29:59 ~ 2024-12-18 14:30:37 (39 seconds)


plot