HOME   LIST
‹–   –›

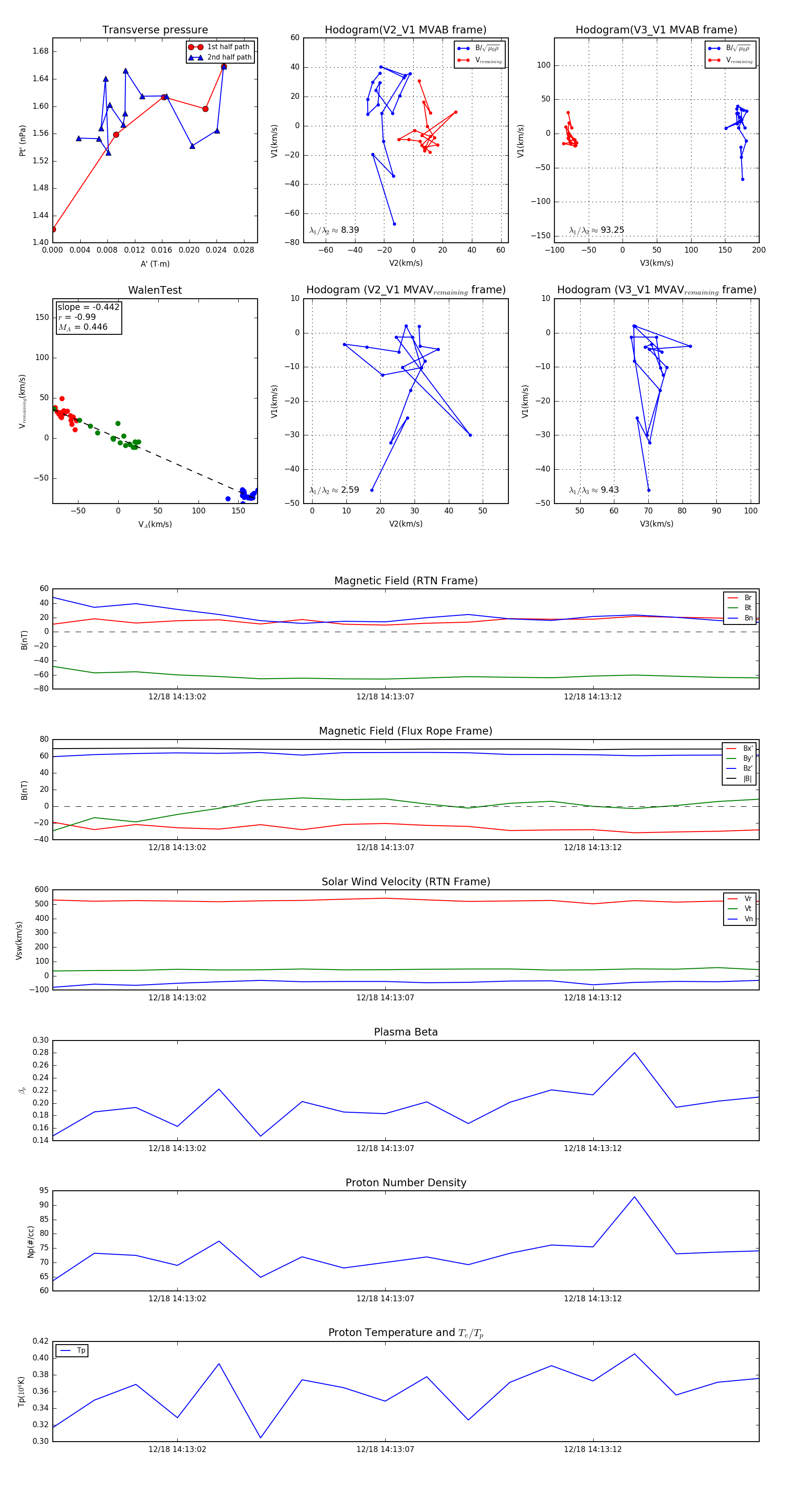
Flux Rope in 2024

Flux Rope Event 2024-12-18 14:12:59 ~ 2024-12-18 14:13:16 (18 seconds)


plot