HOME   LIST
‹–   –›

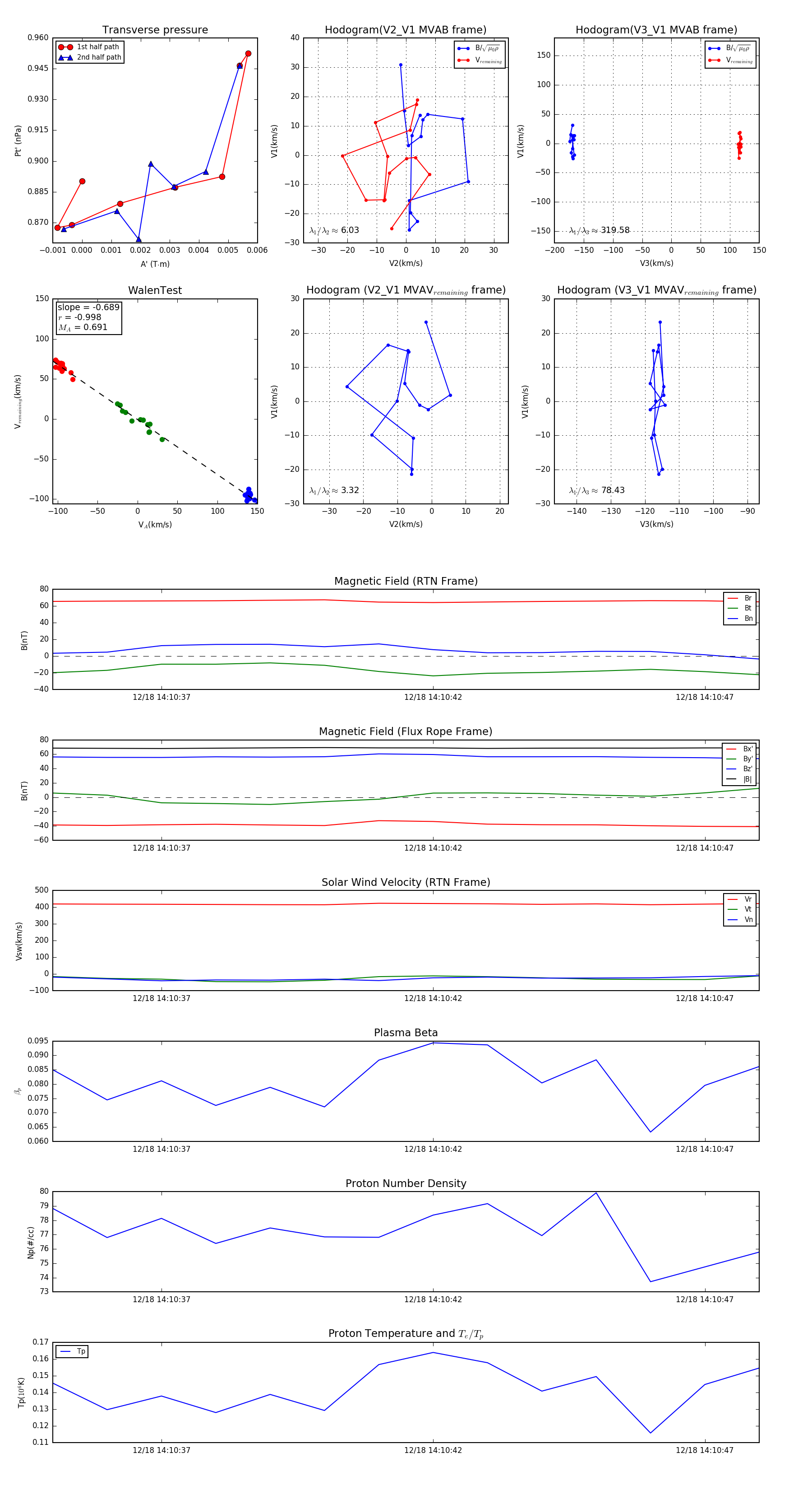
Flux Rope in 2024

Flux Rope Event 2024-12-18 14:10:35 ~ 2024-12-18 14:10:48 (14 seconds)


plot