HOME   LIST
‹–   –›

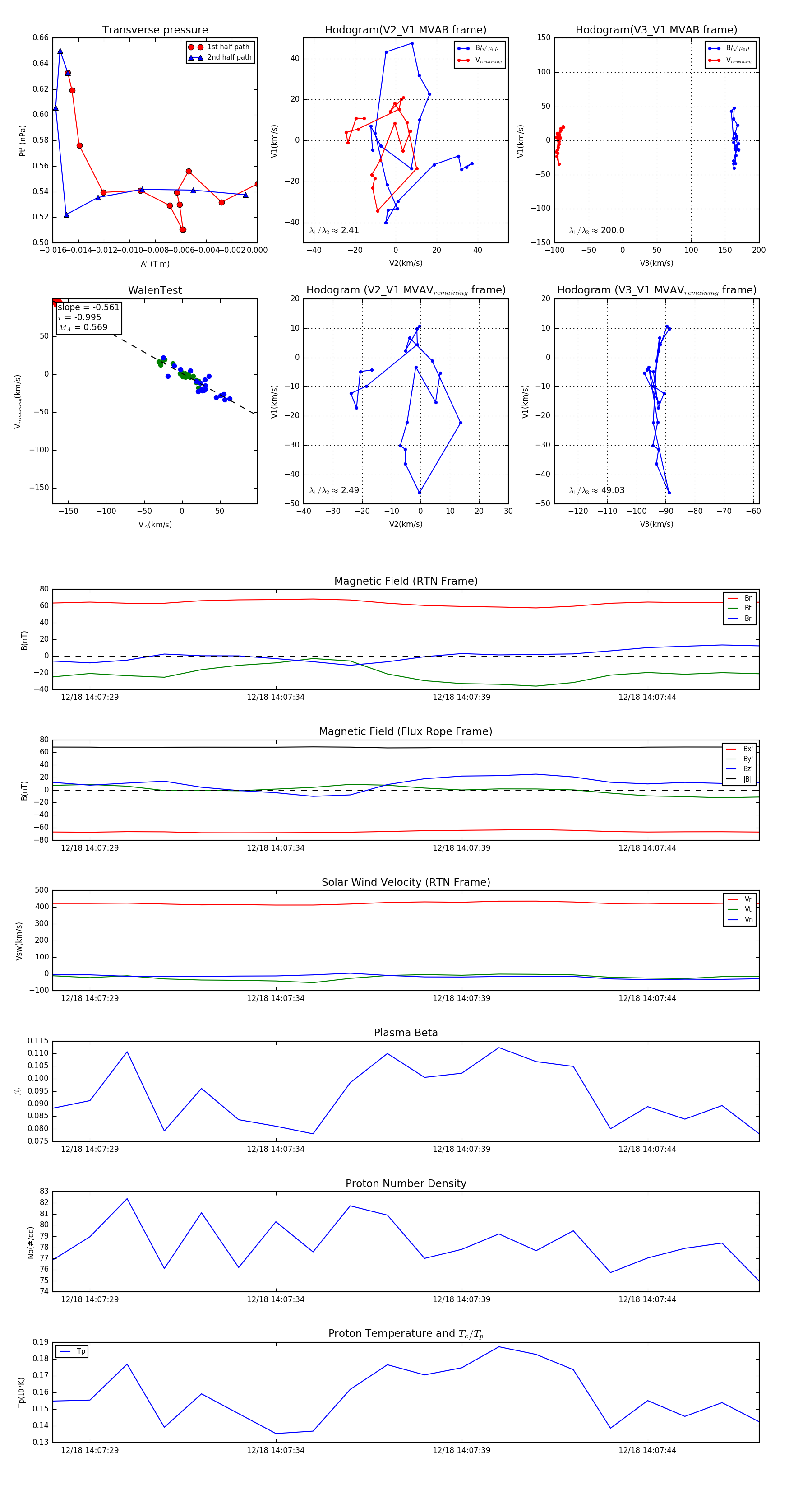
Flux Rope in 2024

Flux Rope Event 2024-12-18 14:07:28 ~ 2024-12-18 14:07:47 (20 seconds)


plot