HOME   LIST
‹–   –›

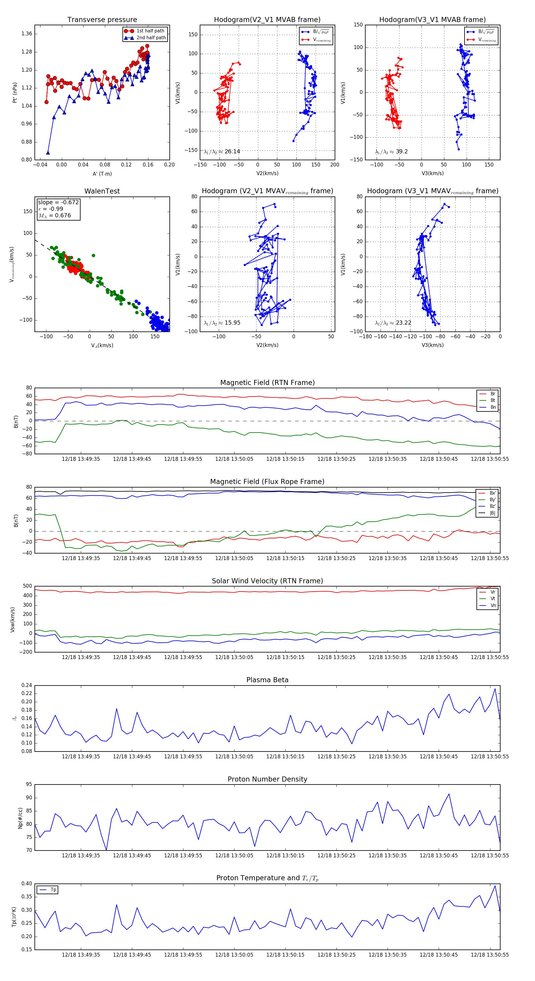
Flux Rope in 2024

Flux Rope Event 2024-12-18 13:49:26 ~ 2024-12-18 13:50:57 (92 seconds)


plot