HOME   LIST
‹–   –›

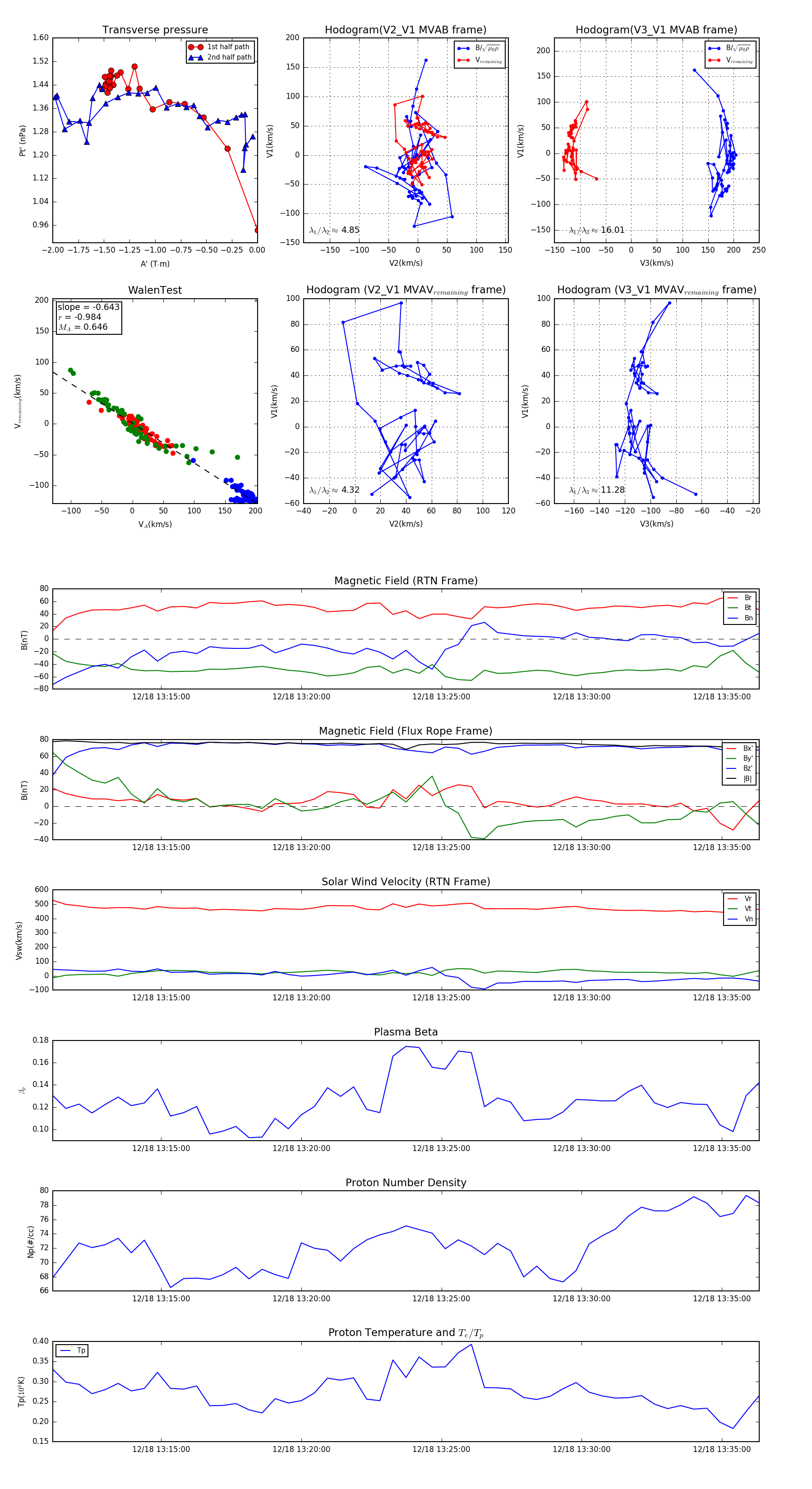
Flux Rope in 2024

Flux Rope Event 2024-12-18 13:11:08 ~ 2024-12-18 13:36:20 (1513 seconds)


plot