HOME   LIST
‹–   –›

Flux Rope in 2024

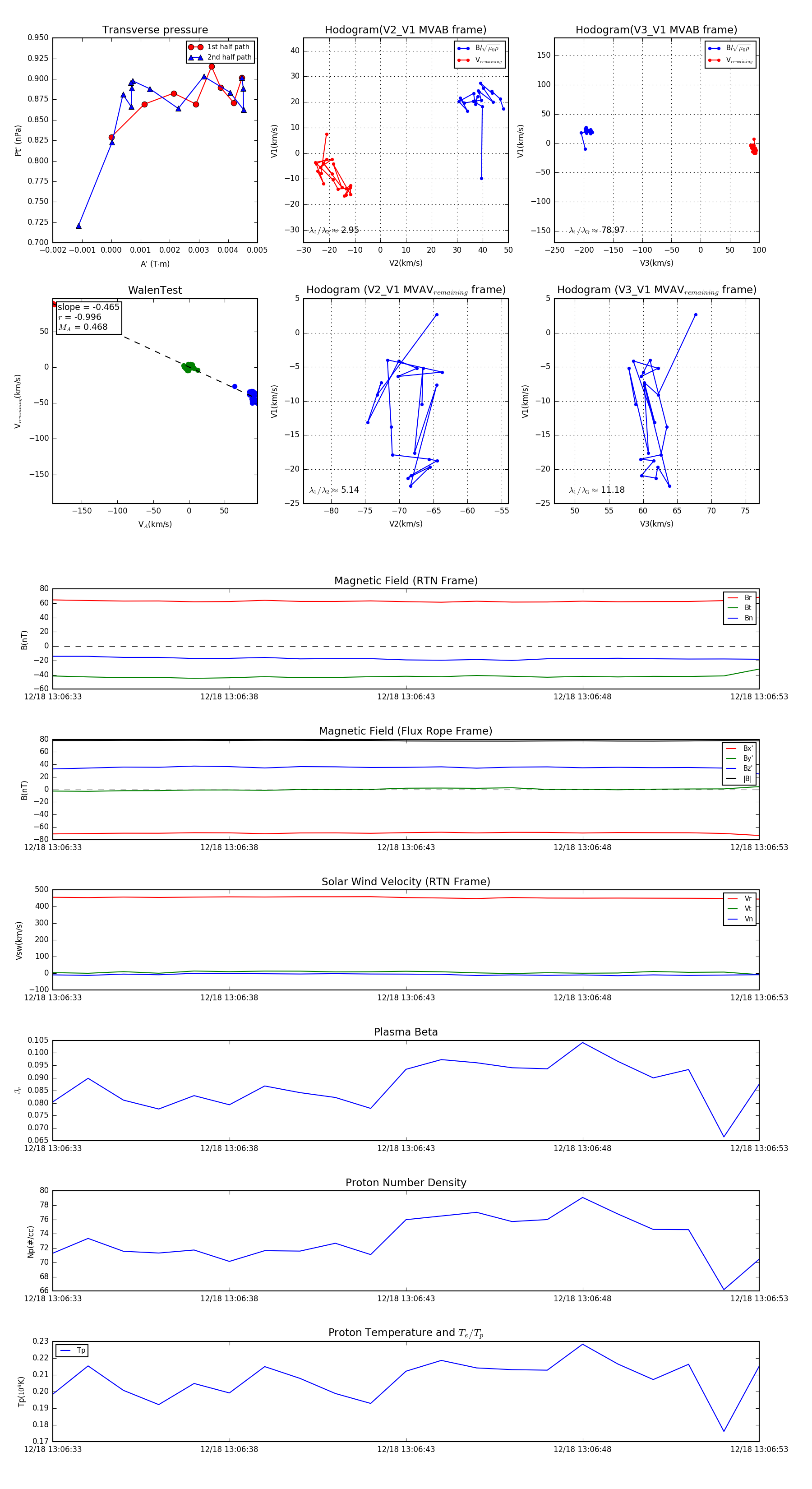
Flux Rope Event 2024-12-18 13:06:33 ~ 2024-12-18 13:06:53 (21 seconds)


plot